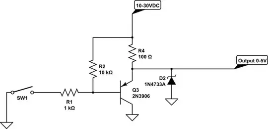
I need a circuit to toggle an control line on a PSU. The existing control line turns the PSU OFF when pulled to GND, the PSU is ON when the control line is floating or between 2.5V to 5.5V. I want to toggle this from an external device that has a open collector output which pulls to GND, except I need it to be ON when pulled to GND instead of OFF. My current thought is to use the following circuit, will this work as I intend it too? is there a better way to do this? The circuit is used to disable the power supply on a schedule in order to save power for a solar/battery application so current draw need to be as low as possible. The Datasheet for the PSU states the input current for the control pin is -400uA, if this is sourced from an internal pullup, would that be enough to bias the PNP and pull up the base without needing the 10-30V connection and zener? Thanks, -jER

simulate this circuit – Schematic created using CircuitLab
