(source: https://circuitdigest.com/electronic-circuits/remote-controlled-light-switch)
How does the BC557 PNP transistor in this circuit work?
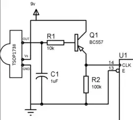
Based on the information about PNP transistors that I got so far, the emitter is usually not connected to ground and the collector is usually connected to ground. So the way the PNP transistor is connected in this circuit confuses me.
I understand that the 1 microfarad capacitor discharges and charges after an IR signal is received (e.g., after a button on a TV remote control is pressed). And the purpose of the mentioned capacitor is for the IC to count the IR pulses as 1 pulse. So after the last pulse, the IC's pin 14 should receive a "HIGH" input. But how does the charging and discharging of the capacitor work with the PNP transistor in this circuit? How does the IC's pin 14 receive a positive voltage?
This circuit may be good or bad, but I am only interested in understanding how the 1 microfarad capacitor and the PNP transistor send "HIGH" input to the pin 14 of the IC.
UPDATE
This question is relevant to:
Purpose of 1 microfarad capacitor in IR receiver circuit
But this one is more about the PNP transistor. The answer on that other post didn't clarify how the PNP transistor in this circuit works so I asked about it separately.

