I am fairly new to electronics, so please pardon my mistakes.
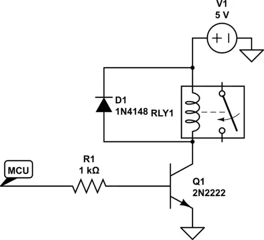
I am attempting to build a Wi-Fi controlled relay. The problem, however, is that the relay runs on 5 V, but my ESP-12E can only supply 3.3 V. I figured to connect the (+) end of the relay to the VCC (5 V input) and then the GND end to a transistor which also connects to ground. The base of the transistor is connected to my ESP-12E's 3.3 V GPIO output. Here is what my circuit looks like:


