I'm a noob. Please correct my mistakes.
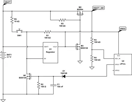
I'm making a circuit where I'd like to protect my Li-ion battery (3.7V, 3500mAh) from discharging too much. The batteries have a protection inbuilt which shuts of at 2.5V. I'd like to stop the discharging at 3V.
The battery connects to the PCB with a JST connector. The TPS78001 is a voltage regulator programmed to output 2.8V. I'd have a switch at the battery to turn the device on and off.
There's a lot of questions regarding this topic but I couldn't really come to any conclusions.
I feel like I have two options:
- The EN pin is a shutdown pin for the regulator. I could drive it below 0.4V to shutdown the regulator or above 1.2V to enable it. Currently it is always on as it's connected directly to the battery. With a voltage divider certain setup (according to Dejvid this won't work) could achieve a shutdown of the regulator if the battery voltage drops below a certain level. This reduces the operating current to 18 nA. But this still drains my batteries if the user forgets to turn off the switch.
- Find a way to completely cut the power.
Should I go for option 1 because the 18nA draw is negligible (if the user forgets to turn of the device). Or should I go for options 2? If so how?

