There are two easy kinds of thyristors made out of two BJTs. One is the SCR and the other is a PUJT. (The PUJT will use the base of \$Q_2\$ instead of the base of \$Q_1\$ as the gate -- see circuits below.) But the main problems I encountered in making one of these work out of discrete parts is that you need to hand-select BJTs to make this work. Otherwise, nothing good comes of it and it is very, very frustrating. So the left-side schematic shown below is mostly impractical. So don't even bother.

simulate this circuit – Schematic created using CircuitLab
Some added components can make things work well. Spehro's circuit, I think, represents additions I'd made before to work with actual parts. (See the middle circuit.) The idea is that \$R_1\$ holds \$Q_1\$ off and \$R_2\$ also holds \$Q_2\$ off until something happens. By supplying some current via the gate input, more of this current passes through \$R_1\$ at first but as the current is increased it eventually reaches sufficient voltage drop across \$R_1\$ that \$Q_1\$'s collector manages to pull down enough on the base of \$Q_2\$ (also held off for a bit by \$R_2\$ at first) to turn \$Q_2\$ on. When \$Q_2\$ is on, it's collector supplies a lot more current and is quite able to pull up on the base of \$Q_1\$ without the gate current being supplied anymore. So the two BJTs now supply each other's base currents and the "SCR fires," so to speak.
The problem with this circuit is that the two BJTs become very, very highly saturated. So if you look at the entire SCR anode-to-cathode current and ask how it flows, you realize that the anode current goes through \$Q_2\$'s emitter and then splits in about half (\$\beta=1\$) so that half of it goes through the base-emitter junction of \$Q_2\$ and about half through its collector. Similar logic applies to \$Q_1\$'s emitter current, too. The upshot here is that the voltage drop across the device must be the sum of a very saturated \$V_{CE}\$ plus a super-high-current driven base-emitter diode junction whose voltage drop depends almost entirely on the amount of current you want to drive through the device. And since this can be quite high, you can easily wind up with voltage drops exceeding a volt and perhaps even 1.5 volts.
A response to this is to come up with a way to reduce the needed base currents so that the voltage drop across the BE junctions can be similarly reduced.
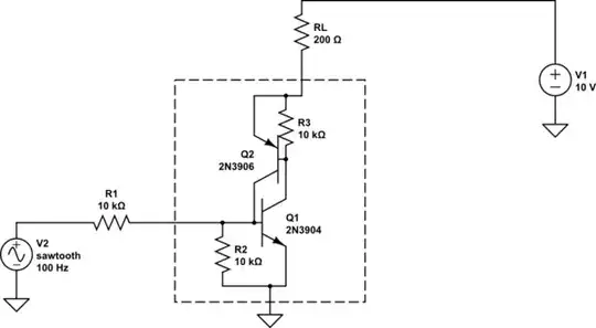
One fix to this problem is to redesign the upper section to allow a better division of the SCR current so that more of it flows through the collector of \$Q_1\$. Using a diode like a 1N4148 achieves this. (See the right-most circuit above.)
This diode is essentially just a diode-connected BJT -- with an important difference. The saturation current for typical diodes is much higher than it is for small signal BJTs. (And they can carry a fair current, too.) This means that they conduct a fair bit more current through them for the same voltage across them. In effect, this makes for a current mirror with a current gain that is very much less than 1. How much less, exactly, doesn't really matter because ANY improvement here helps to reduce the voltage drop across the entire circuit. So it's all to the good. Different diodes with some different saturation currents will yield different results. But pretty much any diode you can put hands on will have higher saturation currents than most BJTs you might apply. So it "just works," usually.
So what happens? Well, the same process applies to the trigger current. You need to supply some current into the gate. But now as the collector of \$Q_1\$ pulls current from the "current mirror" above it, most of that current will come by way of the diode. (But since this isn't a resistor, the developed voltage isn't linearly related to the current, so the voltage across the diode raises up by perhaps a hundred millivolts per decade change in current.) This will develop a voltage across the diode, which gets applied to the base-emitter junction of \$Q_2\$. However, \$Q_2\$'s collector current will be nothing nearly as much here as the diode current, so most of the total SCR current now diverts through the collector of \$Q_1\$ with only a much smaller (but still quite adequate) collector current in \$Q_2\$.
This collector current in \$Q_2\$ is still way more than enough to pull \$Q_1\$ fully on. But now it's only a small portion of the SCR current, most of which is passing through the diode and the collector of \$Q_1\$. This means that the \$V_{BE}\$ of each BJT is lower. And this means also that the total voltage drop across the entire circuit can be less (by some margin.) Depending on the exact resistor value for \$R_1\$ and the desired peak currents through the circuit, you can make a much better performing overall "device" this way.
By proper selection of the diode (not hard, actually), you can arrange things so that the BJTs operate at a somewhat higher saturated \$\beta\$, which improves the voltage drop while still performing the desired function.
You can also apply a small resistor in series with the diode to degrade the effective \$\beta\$ in \$Q_1\$. (But at some point you lose all benefits of the diode if the value is too large.) Or use a small resistor in parallel with the diode to raise the effective \$\beta\$ in \$Q_1\$. (But the entire thing will stop working if you make the parallel resistor too small.) Another diode in parallel can also be used, I suppose. I haven't tried that but the effect might be useful, as well, in reducing the total voltage drop a little.
I hadn't run a simulation before, but here's an example output illustrating a difference with a anode-cathode current of about \$50\:\textrm{mA}\$:

The red line shows the power dissipation of a circuit similar to the resistor-only version (middle circuit above) and the green line shows the power dissipation of the diode version (right circuit above.) (They are otherwise nearly identical.) Keep in mind these are simulated schematic parts. So actual results will be different. But the basic idea remains. You can see that the green line is lower (less power) than the red line and is in this case about 1/3rd lower in power dissipation.
Meanwhile, the light blue (aqua?) line shows the anode current of the resistor-only version and the dark blue line shows the anode current of the diode version. Here, you can see that more anode current occurs because the voltage drop across the diode version is less (a \$200\:\Omega\$ resistor is acting as the anode load in my circuit simulation test, with a \$10\:\textrm{V}\$ source voltage.)
So there is a lower circuit voltage drop in the diode-based circuit (which is better) and lower power dissipation, as well (which is also better.)