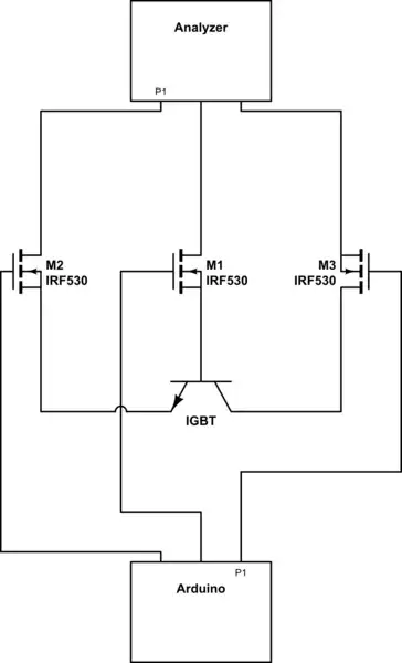
I have a Problem turning a MOSFET On/Off with my Arduino. I try to controll multiple mosfets to supply a high power Device with current. Now my issue is that the mosfet does not turn on.
Here is a basic sketch of the circuit for one MOSFET.

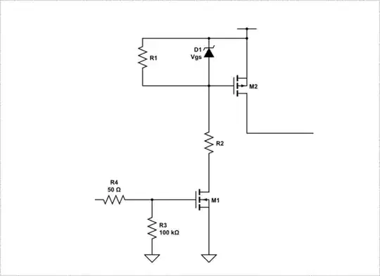
I use this mosfet
At this point, I am not sure if the 5V supply Voltage is enough to switch the MOSFET. The max. VDD is 200V and 1A
I tried adding a Bleed Resistor at 10k Ohm but that didn't really change anything.
The Analyzer is my Supply and measures the Current/Voltage.

simulate this circuit – Schematic created using CircuitLab
The Analyzer is A B1500A
It can measure spot, sweep, sampling and pulse in the range of 0.1fA-1A or 0.5uV-200V

