1

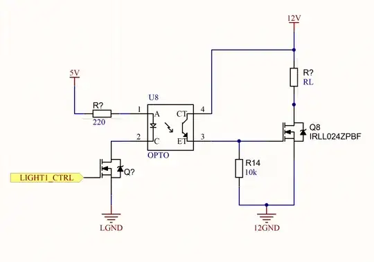
I have a high power 12V rail that I would like to keep separate from the logic supply, and so would like to optocouple the N-MOSFET drive for an external high power LED light. Does this seem like a reasonable schematic?

Optocoupled MOSFET

The optocouple used is a Vishay VO618A (datasheet) (CTR 100% to 200%). The N-MOSFET's datasheet is here.

I have a few questions:

  • Do I need a gate resistor?
  • How unecessary is the is the switching MOSFET on the photodiode side?
  • Should I lower the forward current through the diode?
Shreyas
  • 189
  • 1
  • 10
  • The MOSFET on the diode side inverts the logic, so it (or other inverter) is as necessary as the design requires. That said, if driving it from a microcontroller (specify in question), you have some flexibility and most can happily sink enough current to saturate the opto to turn on. – Nick T Dec 12 '17 at 15:45
  • 2
    @NickT um it does not look like it is inverted to me... – Trevor_G Dec 12 '17 at 15:48
  • @Trevor put in high and it switches the cathode low vs pulling the cathode low directly (i.e. if the diode-side switching MOSFET was unnecessary)? Am I missing something? – Nick T Dec 12 '17 at 15:55
  • @NickT yup but I mean high at the input = light on at the output. WHat happens in between is kind of irrelevant. – Trevor_G Dec 12 '17 at 15:56

4 Answers4

2

A gate resistor is not necessary, the opto-coupler will turn on slow enough.

The MOSFET on the photodiode side is only necessary if your source can't sink enough current. Since this coupler can be operated on less than 5mA, it is very likely you can operate without it.

I would lower the current through the diode. Looking at the datasheet something between 1 - 5mA should suffice...so a 1KΩ to 5KΩ resistor could work.

evildemonic
  • 9,209
  • 2
  • 26
  • 46
2

It's reasonable. The maximum gate voltage on that particular MOSFET is 16V, so you have a bit of margin from the 12V supply but not necessarily a comfortable one. If transients are possible you should add a gate protection zener and series resistor. If the '12V' is automotive, this is absolutely essential. It will also allow you to substitute a different MOSFET in the future that may have a lower Vgs(max) rating. At least leave spots on the PCB.

Your turn on will be reasonably fast, but turn-off will be very slow (maybe more than 0.1ms), because the gate charge has to drain out through the 10K resistor and the opto is lethargic with high resistances (they spec it with 75 ohm loads which is most unrealistic).

My rule of thumb is to allow 2-3:1 margin (depending on temperature range and pedigree of the opto supplier) from the minimum guaranteed CTR at room temperature to account for temperature effects and CTR aging.

If you use the VO618A-3 version, the minimum CTR is 100%, so with 2.5:1, 3mA is enough, so the series resistor can be 1.2K. This will also reduce the aging- you have 17mA+ which is overkill. Or use 1K and drive it right from the micro.

You can read app notes and sharpen your pencil if you want to evaluate further at your particular temperature range etc.

Spehro Pefhany
  • 397,265
  • 22
  • 337
  • 893
  • Thanks for the detailed explanation :) Is there a better pull down value I could use to improve the gate drain time? Also, if I PWM pulse the photodiode, do you think it would affect light intensity? – Shreyas Dec 12 '17 at 21:11
0

•Do I need a gate resistor?

You should always include a gate resistor to limit the charge current to the gate of the mosfet.

•How unecessary is the is the switching MOSFET on the photodiode side?

Assuming the LED lamp is high current relative to that available from the opto-coupler, you need some sort of current gain.

•Should I lower the forward current through the diode?

That depends. If there is enough current from the output side to turn on the MOSFET sufficiently you can trim the LED current if you need to.

Some of the design criteria here also depend on how you intend to operate the light. If you plan on dimming the light using high frequency pulse width modulation, gate resistance and charge currents become much more important. If it just a simple switch, you can back off more on pretty much everything.

Trevor_G
  • 46,675
  • 8
  • 72
  • 154
0

Does the FETs safe-operating-area "pulse operation" allow for very flow turnoff? That 10Kohm pulldown has to handle ALL the stored gate-drain charge.

analogsystemsrf
  • 34,253
  • 2
  • 19
  • 48