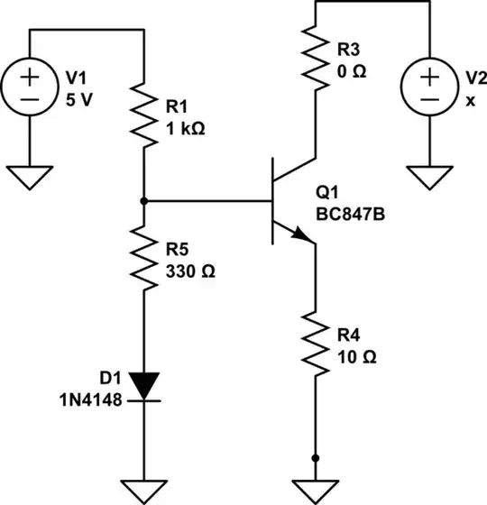
Which equation defines maximum current sink by Q1 in this circuit ? Which equation define maximum voltage at V2 at which Q1 enter linear mode of operation ( f.e. VCE ~ 0.5V) ?

simulate this circuit – Schematic created using CircuitLab
If I consider circuit without the resistor and voltage at collector I can write:
Ic ~ Ie= Ve/R4
When I ignore base current then I get :
Ve = Vb - Ube = R1/(R1+R5)*(5V - UfD1) +UfD1 -Ube
Then with first equation I get:
Ie Re = R1/(R1+R5)(5V - UfD1) +UfD1 -Ube
How to solve these equation in order to get value of sink current by current source ?