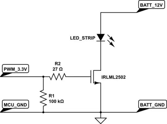
I want to drive LEDs using an Arduino Due and a MOSFET. Below is the circuit I am using, taken from another post: Driving LED strip from microcontroller

I replaced the transistor in the picture with a IRLB8721PbF. Datasheet:https://cdn-shop.adafruit.com/datasheets/irlb8721pbf.pdf
The LED_STRIP is replaced with two LH351B white LEDs connected in series. Datasheet:http://www.samsung.com/global/business/business-images/led/file/product/lighting/201504/Data_Sheet_LH351B_Rev.4.3d.pdf
The forward voltage of the LH351B is approximately 3V, so I am using 6V as my power supply. Basically I want to keep turning the LEDs on and off. I noticed that when I increased the switching frequency, for example 100kHZ, the LEDs were dimmer than what it was when switching at a slower frequency like 1kHz. What could be causing the decrease in brightness?
I believe LED should be able to switch at the nano seconds range? And the MOSFET I am using has rise/fall time at nano seconds as well. Does it have to do with the microcontroller? Below is the code I am using, just a simple digitalWrite using port manipulation:
PIOD->PIO_SODR = 1<<8; //HIGH on pin 12
//digitalWrite(12, HIGH);
delayMicroseconds(10);
PIOD->PIO_CODR = 1<<8; //LOW on pin 12
//digitalWrite(12,LOW);
delayMicroseconds(10);
}
--EDITED--
full code:
#include <SPI.h>
#include <SD.h>
File dataFile;
void setup() {
pinMode(12, OUTPUT);
Serial.begin(210000);
if (!SD.begin(10)) {
Serial.println("Card failed, or not present");
return;
}
Serial.println("card initialized.");
}
void loop() {
int myData_read;
dataFile = SD.open("DATALOG.dat");
myData_read = dataFile.read();
//Serial.println(myData_read);
for(int i=0; i < 8; i++){
if((myData_read & (1<<i)) >> i){
PIOD->PIO_SODR = 1<<8; //HIGH on pin 12
//digitalWrite(12, HIGH);
delayMicroseconds(5);
} else {
PIOD->PIO_CODR = 1<<8; //LOW on pin 12
//digitalWrite(12,LOW);
delayMicroseconds(5);
}
}
dataFile.close();
}