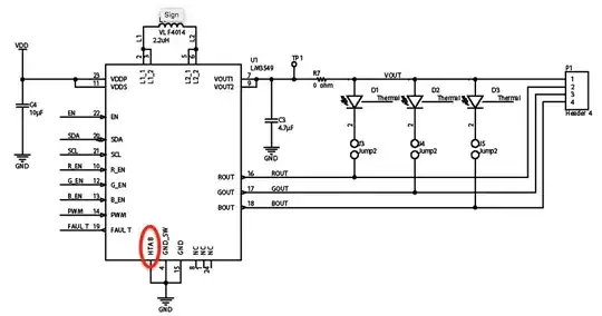
I'm putting together a circuit for a TI LM3549. It's an LED driver, so I assume there will be some amount of heat to manage, though the word heat doesn't appear anywhere in the datasheet, nor does the heat tab (or whatever the appropriate term for the slug on its underside is) have a corresponding pin number or name. Given this lack of information, I just left it floating. However, looking at the sample schematic on TI's evaluation board for this guy, I see a pin named that doesn't exist on the schematic - HTAB, and it's tied to ground:
I'm making the assumption that it's that slug, and that they're grounding it to link it to a larger copper area for heat dissipation. So, two questions:
- Am I interpreting that correctly?
- If so, how in the world can I make that conclusion from the datasheet?
