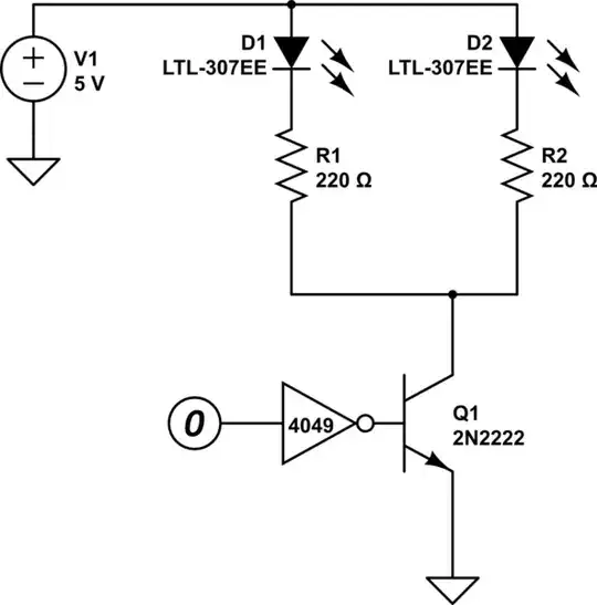
This is kind of a follow-up question to my last question (CMOS inverter configuration). I have succesfully used an Arduino digital output pin. The output pin drives IN1 and IN3 inputs of an L298N engine driver (with max 100 microA input current), as well as a CD4049 hex inverter input. The hex inverter output drives the other 2 inputs of the driver (IN2, IN4). This has worked without a problem. When I try to drive another load from the inverted output is when I get a problem.

simulate this circuit – Schematic created using CircuitLab
I tried to drive at the same time the 2 inputs (IN2 and IN4) of the L298N and the base of a NPN BJT transistor 2N2222. When the inverter input was high everything worked well, and when the inverter input was low, neither the L298N driver worked or the 2 LED's through the transistor. I then though that maybe the base current was too high, so I thought I would switch with an N-channel MOSFET BS170. I replaced it Gate-Base, Drain-Collector and Source-Emitter. If the input went low, the output would go high on the CD4049. But when the input went high again, the output stayed high as well.
What am I doing wrong here? How do I correctly drive a NPN BJT or N-channel MOSFET from the output of a CMOS inverter like the CD4049?