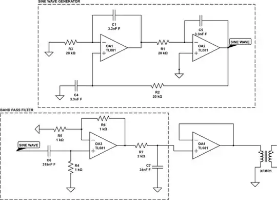
I have put together a sine wave generating circuit. The signal goes through a transformer. The output signal of the transformer is detected and used for a measurement.
Yellow signal - From sine wave generator Blue signal - output from transformer (not really relevant here)
I am worried about the oscillations occurring on the output of the sine wave generator. The oscillations are only present when the transformer is attached.
Are the oscillations due to not enough output drive current or from the transformer load? I am trying to understand what is going on here when the transformer is attached.
The peak to peak voltage is 3.38V and the impedance of the primary is 500 ohms, secondary is 240 ohms. I am using the LM324QT op amp (https://www.digikey.ca/product-detail/en/stmicroelectronics/LM324QT/497-12005-1-ND/2772310).
[![enter image description here][2]][2]

simulate this circuit – Schematic created using CircuitLab
Thank you!
