I want to set a delay of around 5s between power supply turning ON and my circuit getting power.
Here is the circuit I have come up with:
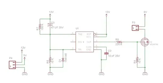
I am using a 555 timer to set the startup delay and N-channel mosfet to supply power to the load. Most of the through hole mosfets have Rds minimum at around 10 V. Luckily I had 12V supply readily available so I am using 12 V to switch the 5V line as shown above. P4 is input and P3 is load.
Is my circuit correct?
Besides initial turn ON delay, I want the circuit to reset when power is disconnected (in half a min or so. if it happens within 1-2 seconds, it will be even better). To achieve this, I have put R7 (100K) discharge resistor on the capacitor which will discharge it and get the circuit in working state again. Is there a better way to do this?

