0

From the photos of this driver board (no hands on testing, the photos are all I have to work with), how can one reason-out the E, B, and C functions of the pins (1,2,3) of the transistor, and the coil pairing of pins (4,5,6,7) on the transformer?

Assuming the trace from left side of D5 passes underneath D4, I am thinking 4 and 6 are the output coil since they lead fairly directly to LED terminals.

What is the significance if any of peculiar shape of the hole in the transistor? does it have a function and or indicate type?

(Disregard the red arrow)

The board is discussed in this other question.

https://i.stack.imgur.com/EAGOv.jpg

https://i.stack.imgur.com/UkiTo.jpg

enter image description here

Mic
  • 79
  • 1
  • 6
  • 1
    For the transistor pinouts, I simply check the datasheet http://www.unisonic.com.tw/datasheet/4124D.pdf or TO-126 package on the internet. The secondary side of a transformer leads directly to LED terminals. Also, I know haw a blocking oscillator should look like. – G36 Feb 05 '18 at 21:05

2 Answers2

2

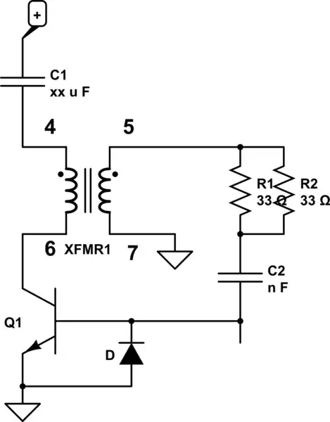
? how can one reason-out the E, B, and C... and the coil pairing of transformer?

123 = BCE

1st locate rectifed DC(-) on (7). let's call this gnd. (i.e. 0V)
2nd Pin (1) is connected to 30k (304) and diode to gnd
for BASE reverse clamp. (which also comes from C then 33//33 then (5)
3rd (3) goes to 10R0//10R0 which is emitter needed to raise input Z and limit current.

( thus (2) is Collector to (6) with (4)to storage cap (-).

thus

schematic

simulate this circuit – Schematic created using CircuitLab

only specific parts shown

Since oscillators require positive feedback the Base to Collector is opposing dots with B to C inverting to complete the loop.

Tony Stewart EE75
  • 1
  • 3
  • 54
  • 185
  • Thanks. I don't mind admitting it is a bit too terse for me to understand, given my low level of knowledge. I'm not even sure how one can reason the orientation of the diodes. – Mic Feb 06 '18 at 19:28
  • Yes this is how Engineers think. Brevity.. If B-E voltage goes negative more than -5V .. poof.. so the triangle (anode=+) is grounded for reverse clamp protection. The reasoning is logical if you understand that a transistor here amplifies current, inverts, oscillates but needs reverse base protection. So the diode to ground must be base. The 33R//33R must be lower current hence also connected to base. and from opposite polarity output. capiche? – Tony Stewart EE75 Feb 06 '18 at 20:01
  • Can you explain "1st locate rectifed DC(-) on (7). let's call this gnd. (i.e. 0V)" – Mic Feb 06 '18 at 21:56
  • In order to understand any circuit, identify power and ground is the best start. One can guess the polarity from experience in the layout of L1 on the + side or follow the bulk e-cap on the -ve side. . Gnd is just a hypothetical 0V reference or the most negative DC voltage used on the secondary side for a single supply. – Tony Stewart EE75 Feb 06 '18 at 22:08
1

Resistance measurements, for the transformer. Primary and secondary will be isolated from each other; there may be a centre tap on the primary, etc.

Part number and datasheet, for the transistor. Failing that, diode tester at least tells you the base, and whether it's NPN or PNP. Then the context ... if NPN and one terminal is grounded, pretty good chance it's a low side switch.

The odd shaped hole allows an insulating sleeve around the bolt holding it to a heatsink; the sleeve keys into the slots so it won't rotate when you tighten the bolt.

  • Thanks RE transistor hole. The photos are all I have to work with. Question is about reasoning out the terminals from the photo (no hands hands on). I'll clarify that better. – Mic Feb 05 '18 at 20:26