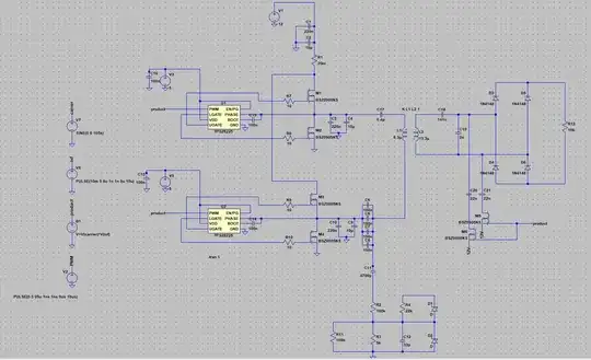
For a school project (Wireless Charging), I have to filter out and display the communication signal (2KHz) between transmitter and receiver from the Power Signal (100KHz). For this I have set up the circuit in ltSpice. I have created an ASK signal (product) as input to the MOSFET driver. Is it correct to select the ASK signal as the input signal?
Should I put it on the SOURCE input of the mosfets.
Unfortunately, I do not get the desired transmission signal on the receiver side. Can anyone help me?[![enter image description here]enter image description here
Asked
Active
Viewed 1,478 times
0
Luigi
- 47
- 1
- 1
- 9

Rseron the voltage sources, the parallel caps do nothing. At any rate, it's better to specify them as parasitics (e.g.Rser=10m Cpar=10u). Paralel caps could also be simplifed in only one equivalent.D1andD2seem to not have a.modelassociated, it would be better to specify at least some.model d d ron=1 vfwd=0.7 epsilon=50m revepsilon=10m(for ideal diode) or.model d d cjo=1p(for quasi-real). As for why isn't it working, do you know you can trust thoseTPS? If you test them separately, do you get wat you expect? – a concerned citizen Apr 09 '18 at 14:44