6

SparkFun sells a relay control kit that you solder together. On the back of the circuit board there is a pair of metal contacts that are labeled "bridge for zener bypass". I assume you put a small blob of solder there to bypass the zener diode.

https://www.sparkfun.com/products/13815

My question is, why would you want to bypass the zener diode? What do you loose and what do you gain when doing so?

enter image description here

Thanks!

nekomatic
  • 1,488
  • 11
  • 15
user3629081
  • 521
  • 5
  • 12

2 Answers2

23

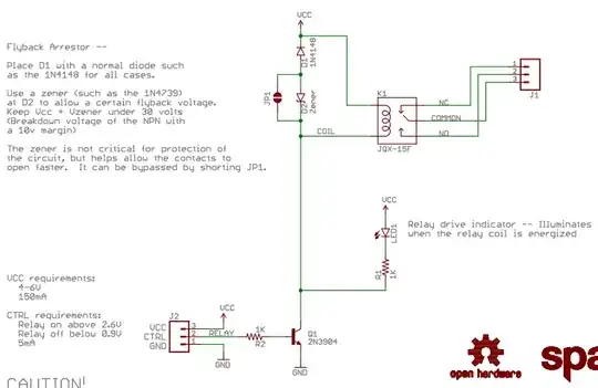
The reason for it is noted on the schematic: https://cdn.sparkfun.com/datasheets/Components/General/SparkFun_Beefcake_Relay_Control_Kit_v20a.pdf

Flyback Arrestor --

Place D1 with a normal diode such as the 1N4148 for all cases.

Use a zener (such as the 1N4739) at D2 to allow a certain flyback voltage. Keep Vcc + Vzener under 30 volts (Breakdown voltage of the NPN with a 10V margin)

The zener is not critical for protection of the circuit, but helps to allow the contacts to open faster. It can be bypassed by shorting JP1.

The long and short of why you might want a zener in the first place is that the relay coil has quite a lot of inductance and when the relay coil is opened by turning off the drive transistor, the energy stored in the magnetic field has to go somewhere.

As the magnetic field starts to collapse, it induces a voltage across the coil, called the flyback voltage or back EMF. This can produce very high voltages that can damage the drive transistor, so some sort of protection circuit is required, usually consisting of a diode that's reverse-biased under normal operation.

Somewhat counter-intuitively, it takes longer to dissipate if the coil is shorted or connected across a normal diode with a forward voltage of 0.7 volts or so than if it is connected to a larger load, such as a resistor or zener diode. The reason for this is that the low voltage drop of a short circuit or normal diode does not end up dissipating much power, so the current keeps flowing through the coil and through the diode with minimal resistance for quite some time.

With a zener diode, that current has to produce a much larger voltage difference across the zener to keep flowing, and this requires a lot more power since P = I * V. Since power is energy per unit time, the energy in the coil is dissipated much faster, causing the magnetic field to drop more quickly and the relay contacts to open up sooner.

Neil_UK
  • 166,079
  • 3
  • 185
  • 408
alex.forencich
  • 40,922
  • 1
  • 69
  • 109
0

It may seem unimportant to add a zener diode (or a resistor) for a relay to open somewhat faster. I did a similar thing for a relay-like pneumatic valve once, and this made my air pressure controller much faster. I also did this for a stepper motor driver, to make a plotter run faster. Inductive circuits like high voltages, as dI/dT = V/L.

The most beautiful example is the flyback capacitor for the horizontal deflection of a CRT display. Not only does the high flyback voltage reduce the line current quickly, the second half of the flyback even inverts the current, bringing the beam back to the left side. And this without losing the magnetic energy.

The flyback circuit with a capacitor acts like a "bounce" for the current, just like a bouncing ball inverts its velocity. The analogy for an added zener or a resistor is a ball of clay, it falls dead. And with just the one diode it's like a ball of memory foam, it takes the most time to dissipate the kinetic energy.

StessenJ
  • 464
  • 2
  • 3