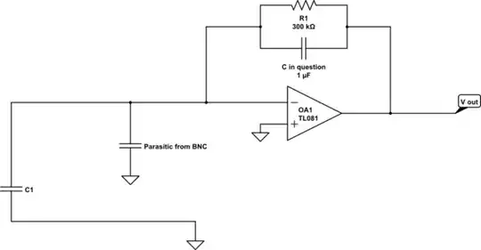
Let's say that I have a periodic charge build-up across the capacitor C1.
I could either choose to measure the current using a transimpedance amplifier as shown below or could measure the voltage instead.
I've been told it's probably better to measure the current because of the parasitic capacitance coming from the BNC cable (represented as a capacitor in the image below).
I do see that the voltage you measure is going to be less for high frequency voltage signal because there will be voltage drop across the parasitic capacitance.
However, don't you also lose current to the parasitic capacitance of the BNC cable? Is the loss miniscule because the parasitic capacitance is on the order of pF? (1st question) So, the parasitic capacitor will get charged up quick and most of the current will still flow to the transimpedance amplifier?
The second question I have is, when using a transimpedance amplifier, as shown below, I was told to put a 1pF capacitor in parallel with the gain resistor to stabilize the feedback.
What is the typical frequency range of the undesired oscillation that we want to get rid of by having this capacitor in parallel with the resistor (to effectively remove the parasitic capacitance of the BNC cable)? Don't you sort of have to know what the unwanted signal's frequency is going to be to choose the right capacitance value to remove that signal? Could someone explain to me what's the best way to choose the right value for the capacitor?

simulate this circuit – Schematic created using CircuitLab
ADDED
