The first clue about the LM324N comes from the datasheet title where it says "Low Power" in it. Your second clue about the LM324N is that it is a quad provided in a 14-pin TSSOP and plastic DIP. This will be a thermal resistance of about \$90-100\:\frac{^\circ\text{C}}{W}\$. Even if there was only \$250\:\text{mW}\$ dissipation per section, the part would be very hot. (Granted, the LM380 also comes in a 14-pin plastic DIP with similar thermal resistance. So it is only a clue. But also note there is only one section in the LM380.)
The actual answer comes from the following table. (The last column is for the LM324 device):

Here, you can see it only sinks or sources perhaps a few dozens of milliamps. This pretty much eliminates any idea that this is, or can be used as, an audio amplifier of any kind. (Note that the microamps shown in that snapshot from the datasheet you provided, as a sinking current compliance, is likely an error in the datasheet as glen_geek points out in a comment below this answer.)
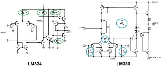
The schematic itself on first blush might not be as clear, since it has a lot of the elements of a power amplifier. However, it also provides some added clues. Let's look at it in a side by side comparison with the LM380:

On the left is the LM324 schematic. You can see the green-circled current sources and sinks shown and you can easily notice the very small values for these currents. This suggests low-power. Especially the \$100\:\mu\text{A}\$ one that is providing base drive sourcing for the Darlington pair on the upper quadrant of the output, \$Q_5\$ and \$Q_6\$. Given something like an effective useful combined \$\beta\$ of about 500 or so, you can't expect more than about \$50\:\text{mA}\$ for sourcing. (Though \$Q_7\$ and \$R_\text{SC}\$ provide some kind of output current limiting circuit, too.)
On the right side, you can spot a few clues about it NOT being a general purpose opamp. \$R_4\$ and \$R_5\$ would be "parasitic" for the normal use of an opamp. You can see that they are not present on the left side, where the differential amplifier pair (Darlington structured) directly expose their bases to the (+) and (-) input pins. But they are added in the LM380 to provide some built-in DC path to ground and biasing. But most importantly, you can see \$R_2\$ providing direct negative feedback (NFB) from the output backwards to the input stage, where \$R_3\$ plays an additional role, as well. You don't build NFB like this into a general purpose opamp. You expect a designer to do that, externally. So you leave that option open to the designer in those cases. But for an audio amplifier IC? There, you can provide NFB -- especially in this case where the gain is fixed at \$34\:\text{dB}\$!
So there are a few clues:
- "Low Power" in the title description for the LM324 vs "2.5W Audio Power Amplifier" in the title description for the LM380.
- Built-in NFB for the LM380 and no built-in NFB in the LM324.
- Fixed gain for the LM380. No fixed gain for the LM324.
- Very low output current compliance specifications for the LM324, but where the LM380 claims up to \$1.3\:\text{A}\$ for the output on the first page of its datasheet.
- Built-in DC bias path for the (+) and (-) inputs of the LM380 vs no such added bias path in the LM324.
- Very low recombination currents being provided in the LM324, for use as base drive at the output stage (if nowhere else) also strongly suggests further limitations with respect to its being used as an audio output amplifier without added external circuitry.
Of course, the LM324 can be used as part of a larger external circuit that may be a useful audio amplifier. But it will at the very least require some kind of external output stage added to it in order to provide much higher output currents. Still, even then this particular LM324 opamp type has such small current sink compliances that I'd be very careful to only use it in a design where the sourcing capacity was in active use and where the sinking capacity isn't important (since it effectively has no ability to sink current.)
I also discuss the LM380 here and here, where you can find some expanded discussions about the LM380 audio amplifier IC.
There are similar substructures in the above schematics, though. So it's not always entirely obvious at a single glance. But if you see NFB in the schematic, that's one thing that's almost always a give-away. Of course, you could also just read the text in the schematic. If it is designed for audio, it's likely to specify operation into an \$8\:\Omega\$ load somewhere and to discuss "power" and likely even to have some discussion about how to design the "copper pour" that will help handle dissipated power from the IC. And general purpose opamps rarely specify an output current compliance much higher than about \$25-35\:\text{mA}\$. It's just not usually needed for general purpose use and the focus is often more on other important benefits.