Dependent sources come in four flavors:
- voltage-dependent current sources (e.g. a FET can act as a VCCS)
- current-dependent current sources (BJT)
- voltage-dependent voltage sources (OpAmp as an example of a linear component)
- current-dependent voltage sources
A resistor can be seen as a special type of CCVS, where the current through the resistor determines the voltage across it.
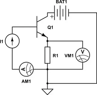
Is there such a thing as a three-terminal current-controlled voltage source? I guess the equivalent circuit could look like this:

simulate this circuit – Schematic created using CircuitLab
The current at AM1 controls the voltage across R1, measured by VM1. But is there a single, specific component that does the same thing?
