The best option these days for a high-side load switch is either an integrated load switch, or a discrete job with a PMOS.
At the same RdsON, PMOS will be slower than NMOS (higher Qg) and use more silicon area, which is why integrated switches often use a NMOS driven by an integrated charge pump.
Since switching speed is not important, using a PMOS is not really a performance disadvantage.
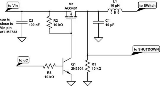
I won't repeat the schematic for a discrete PMOS high side switch as it can be found everywhere, for example here.
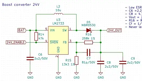
I will consider maximum switch current for LM2733 as 1.5A from datasheet, so if we put the switch on the input, we need an 1.5A switch at least. If we put it on the output, its current rating can be lower. This depends on your load current.
Note that if the switch is on the input, it has to be BEFORE the input cap of the boost converter. The input cap C6 on your schematic should be very close to the boost chip, do not put the switch between them.
Full VBAT range is 3.7 - 8V
OK, this is important. If we put a PMOS switch on the input, we want it to be fully ON with a Vgs corresponding to the lowest input voltage. So we should select a 2.5V drive PMOS. If we put a PMOS which is ON with Vgs=5V but not with Vgs=3.7V then it will not work...
Let's go integrated first. Pop up the search engine: TPS22810 a nice little chip with integrated charge pump, about 80mOhm NMOS plus accessories in a neat package, takes logic input, very simple to use. This would work well on the input side. Good thing with a NMOS and charge pump chip is that the RdsON does not depend on input voltage, which is a plus.
If you want to put it on the output side, you can use an automotive load switch like this one. Since this is the voltage range used in automotive electronics, you'll get lots of options.
If you want to go discrete, on the input side the most important thing is to select a PMOS which will actually turn on with the lowest battery voltage, so you need tyo go there and select "drive voltage" <= 2.7V or something like that.
Here's a PMOS that would work. Note the datasheet specs RdsON < 64mOhm for Vgs 2.5V. So it is guaranteed to turn on at 2.5V. If it is not specified, then it is not guaranteed...
Now you can also put the switch on the output of course, and you need to put it AFTER the output capacitors C8/C9. Again, do not put the switch between the boost chip and its caps. In this case select a PMOS for 30V or more and suitable RdsON. You will need to ensure its maximum Vgs voltage rating is not exceeded though, so you will need to add a Zener to the high-side switch schematic above.
We could even do it like so:

simulate this circuit – Schematic created using CircuitLab
In this one, when the boost delivers enough volts on the output, something like the Zener voltage plus whatever is needed to turn on the FET, it will turn on. With only 8 volts, it will turn off due to the zener. I'm only mentioning this one as a quick hack since it will use a lot more idle current than a proper load switch, and also the FET can enter linear mode and burn if the output is overloaded and the voltage sags. So much for the elegant hack.
Also, some boost converters have a fully-OFF feature. They include an extra FET to block the current path from input to output when turned off.