I am working on a dimming circuit to be operated by an ESP8266.
I have read a lot on this over internet and got a working circuit as well. But myself I am not satisfied with my understanding of TRIACs.
This question is not related to the dimmer directly, but more related to the operation of the TRIAC. I am not holding any electronics degree from any university, rather its my hobby and I am a self taught guy (thanks to internet).
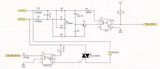
The circuit is really simple. I am detecting zero-cross with the help of 4N35 and driving the TRIAC through MOC3012 using a GPIO of ESP.
Now today I got some free time and I was reading more about TRIACs and specially the datasheet of BTA16.
Here is the datasheet from farnell:
http://www.farnell.com/datasheets/1699992.pdf
Now as I am operating AC load (can be resistive or inductive load. Eg. operating bulb or fan) using the TRIAC.
The MT2 is connected to gate through a current limiting resistance and isolation side of MOC.
So the first question is, am I ever operating the triac in IV quadrant?
What I undrestand is, when the gate is positive and M2 is negative with respect to MT1, the triac is operating in quadrant IV.
Now as my gate is connected to MT2, and when MT2 is negative (compared to MT1), my gate is also negative. So I am never in the IV quadrant.
Please correct me if I am understanding something terribly wrong.
Now I am asking this question as the snubberless part (I want to use because of possible inductive load) of BTA series (BTA-600BW) does not operate in quadrant IV. I am saying this as I don't see any gate current specification for quadrant IV for the snubberless part (in the datasheet).
Also, in some reference circuits, I see people specified connect MT2 to HOT (phase) and other point of load to COLD (neutral).
I don't understand why does this matter for AC current. Please explain if that really has got a meaning.
Can someone please let me know, if I have learnt things in the correct way?

