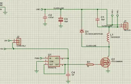
With the schematics below, which is a low side driven DC/DC buck converter similar to this post:
The LINE voltage is about 300 VDC and controls a 24V halogen lamp connected to J1. C2, C3 are rated 450 V.
It's for a special lab application system, so no worries about voltages and isolation.
The mosfet is driven with IRS44273 at 15 V and about 20 kHz and the MOSFET STD13NM60N which is rated 600 V and 11 A.
I've checked the mosfet safe operating area and I'm well within its range.
However, the MOSFET exploded about 2-3 seconds after switching on the circuit and seems to have had an arc around the switching node and adjacent ground and traces. Not sure which fault was first.
With a line voltage of 30 V the system works fine but the mos heats quite a bit.
With a scope I probed the gate of the MOSFET and the edges are sharp so it seems the driver works as expected.
My thermal design is not optimal, but I don't think that would make a big difference over a few seconds.
Is there something I'm missing in this design? I suspect high transients happening in the switching node causing an arc on the PCB. I have a clearance of 1.1 mm under soldermask which should be plenty enough at this voltage.
EDIT:
PCB layout (I need to add better thermal, I will redo the layout as well):

EDIT:
Here is TI buck converter calculation sheet if it can be useful for anyone.
