In my previous question, I have asked how to DC bias audio signal for a crosspoint audio switching matrix (Switch array (crosspoint) and DC biasing of audio signal).
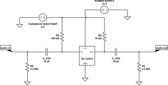
I am using the following circuit to achieve this at the moment. I adapted the original circuit from the answer linked above to avoid picking the noise of the power supply and used external bias point generated using TLE2426 (based on the answer from this question: DC biasing audio signal).

simulate this circuit – Schematic created using CircuitLab
The circuit works and the audio is properly passing it without any audible frequency range loss, but when turning the switch on or off, there is a loud pop audible on the output connected to the speakers.
I have done simulations of this circuit in LTSpice but there are no big spikes visible at the switching moment. I am a beginner in electronics and don't know where to start looking for the source of poping. I don't own a scope too.
Does anyone have any ideas on what in this circuit could be causing these pops?
EDIT 1:
I have added another 10k resistor to the output side. This has helped with the poping a bit. There is still audible pop though, too loud to be ignored.
I have tried lowering 2M2 resistors too, without any improvements.
The updated schematic below:

I have chosen 10k resistors with trial and error as it seemed to my ear that when using 10k resistors, there was less poping than with 100k ones.
I am using these switches in the matrix (see my original question linked above) and if instead just connecting audio in to audio out, I connect another effect in the matrix, so the switches are audio in to effect in, and another switch effect out to audio out, where effect in and out are connected to audio effect, and then I switch between effect in the chain, and input directly to output, the pops are much louder.
It might be worth noting that I am using the switch matrix in latched mode, so all the switches are switched at the same time.
Any ideas what could be causing this popping or what should I look for?