I'm building a power supply for a product that uses a 5V regulator if external power is connected or three alkaline cells if not. I don't want to waste half a volt or more from the cells by diode ORing the two sources. This NPN emitter OR using low VCEsat transistors appears to work fine - The closest thing to a problem that I see is VBE breakdown. Since the circuit is switching a max of 5V, a spec of 6V min or better should be OK... Does anyone see anything else I may be missing?

Asked
Active
Viewed 85 times
1
fcw
- 11
- 1
-
Welcome to SE EE. You've connected these NPNs such that they behave just like diodes. Using Schottky diodes would slightly improve matters. There are even better solutions based on PMOSFETs. This solution has been discussed many times before on this site so search for questions about switching between power supplies. – Bimpelrekkie May 23 '19 at 20:57
-
1In order to saturate a BJT, $V_{BE}$ must be greater than $V_{CE}$. Your circuit does not accomplish that. – Dave Tweed May 23 '19 at 21:19
-
What *exactly* is meant by "external power?" Your text discusses a 5 V regulator and three batteries (which would amount to 4.5 V), but your schematic shows 3.9 V and 4.5 V. Is the "external power" anything that works, so far as you care? Or do you have anything specific in mind? – jonk May 23 '19 at 22:13
-
Duh. Temporary loss of rationality. Obvious from the waveform.... – fcw May 23 '19 at 21:24
-
3.9 is low battery , 4.5 is low 5V-10% I think – Tony Stewart EE75 May 24 '19 at 02:16
-
@SunnyskyguyEE75 The OP supposedly is using a 5 V regulator. That requires some overhead to work, even with a PNP-type LDO. And even granting that the regulator is only 10% (are any of them that bad, these days??) And if I accept that 3.9 V is "low battery" then is the OP also using a 3.3 V regulator and, for some reason, ALSO a 5 V regulator? Nah. Too many questions. Too few answers. – jonk May 24 '19 at 20:43
3 Answers
3
You are losing over 0.7V with this circuit...you have to increase \$V_{BE}\$ to 0.7V to get current to flow, so the emitter voltage is always about 0.7V below the source voltage.
You could use Schottky diodes instead, if you don't mind a little leakage current.
Elliot Alderson
- 31,521
- 5
- 30
- 67
0
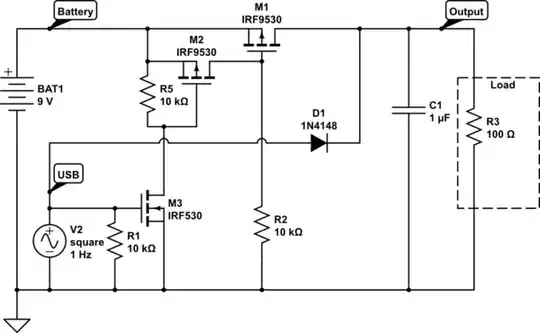
A circuit like this is probably best, as it shuts down the batteries when the supply is plugged in. An oring or diode configuration could be drawing some current from the batteries, best to shut them off.
Voltage Spike
- 82,181
- 41
- 84
- 220
0
There are many ways to do this. I picked a Thru-hole option.

BCM53DS80 V, 1 A PNP/PNP matched double transistors
Tony Stewart EE75
- 1
- 3
- 54
- 185
