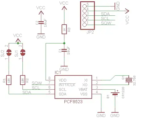
Regarding to SJ1 and SJ2 in this schematic:
On the board it looks like two ordinary copper pads but with a thin connection between them. Is it meant to be a way to open the circuit by scraping off the copper between the two pads?
Regarding to SJ1 and SJ2 in this schematic:
On the board it looks like two ordinary copper pads but with a thin connection between them. Is it meant to be a way to open the circuit by scraping off the copper between the two pads?
It's a solder jumper. Just like two header pins with a shunt cap, but cheaper and more permanent. Bridge with solder if the connection is desired.
I'm not sure why you wouldn't in that case though unless there are I2C pull-up resistors already present elsewhere on the line. Seems like it would take the same amount of effort as just removing/not populating the pull-up resistor.
It's primarily a troubleshooting feature for when you're bringing a new board up. It's also common on development boards where the user might want to semi-permanently reconfigure a connection on the board and the vendor didn't want to incur the expense of adding a physical jumper.
– Synchrondyne Jun 20 '19 at 18:10