I'm trying to drive a 2.5A/12V load controlled by a 3.3v micro-controller.
In the past I've used a TIP120. In this case I'm trying to drive a solenoid and the voltage drop I'm getting across the TIP120 is too high.
I was looking at other options and people recommend using a MOSFET. The problem I'm having is I need to drive it from 3.3v. Many people and tutorials suggest devices that -may- work at 3.3v but in reality may require up to 4.5v to fully switch. And this minimum voltage can vary from transistor to transistor.
I'm not an expert and this is confusing. I'm not very good at reading data sheets but keep finding recommendations for devices that upon looking, seem as if they need at minimum 4.5v to guarantee saturation.
So to clear it up I thought I would ask here: can I use a FQP30N06L (which is cheap for me to obtain and in the package (TO-220) that I require) to power my load if I drive it's base from a 2N2222 transistor?
The datasheet for the FQP30N06L states: 32A, 60V, RDS(on) = 0.035Ω @VGS = 10V.
So I guess I need 10V to fully saturate it?
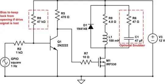
If so that is fine. I was wondering if I could use a 2N2222 like this:
Very rough drawing I made up at the time in mspaint. Would this work and be acceptable?
Thanks!


