I am having a bit of a hard time understanding why instrumentation amps are used over a single differential amp?
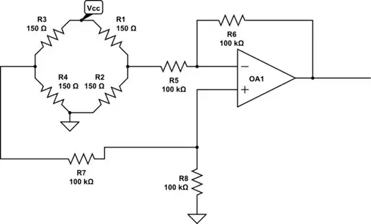
For example, the differential signal that I have is very small and comes from a Wheatstone bridge configuration.
I understand some advantages but I am still unsure of what the main reason is for why we use instrumentation amps for small differential signals.
The main advantage I see is that we can control the gain easily by the one resistor Rg, when compared to if a standard differential amplifier was used (since you need to select the resistors etc).
However, why else are these 2 buffer amplifiers with gain needed. What is the reason we add them and why do we want a high impedance input? Since without these amplifiers, the second stage is just a normal differential amplifier
Another question is when do we use just a single differential amplifier (why do we need instrumentation amplifiers for small differential signals)

