I'm designing a circuit for a custom event console (SMPS', chip reader, screen, controllers, NFC,..) which I would like to power on/off in the same way a laptop or tablet is powered on/off (hold pushbutton for x time). It runs on 12V and thus should be quite comparable to a laptop. My research has been fruitless so far, so I've come here for suggestions Also, I'm aware I could use flip-flops, n- and p-mosfets in different arrangements to accomplish this, but I would like just one IC (a few extra Rs, Cs and Qs are no big deal) since the board I'm working on is quite small. Thanks!
Asked
Active
Viewed 360 times
0
-
You omitted to tell us what your circuit is, what voltage it operates on, what current it requires and whether or not it has a microcontroller. Please put all the details in your question (rather than in the comments). – Transistor Aug 29 '19 at 17:55
-
1Laptops either use proprietary ASICs, teeny PICs, or both. You can get PICs and ATTINYs in 6-pin SOT packages; couple that with a FET or two and you're done. – TimWescott Aug 29 '19 at 18:16
-
@TimWescott that's actually a really good idea... Hmmm – Alex Er Aug 29 '19 at 18:21
-
@AlexEr What Tim describes is what I do. I use the PIC10(L)F322 device arranged like this. (Yes, I have a personal datasheet on it that I wrote up.) This includes a variety of features, including programmable brown-out detection, programmable long-press timing, open-drain outputs or push-pull, etc. I do another one which is kind of like a fancy 555 timer, but customized and using cheap, modern parts. – jonk Aug 30 '19 at 00:03
2 Answers
1
A few readymade solutions. Finally, it depends more on factors other than price and size, depending on use case.
one from ST:
One from TI:
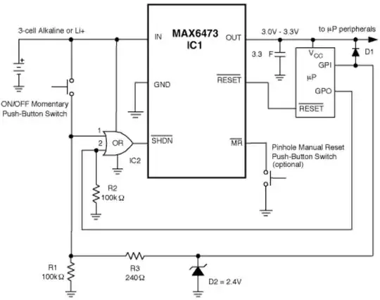
from Maxim (LDO plus logic)
User323693
- 9,311
- 4
- 21
- 51
-
These are nice, I have found a similar one which, like these ones, is rated to 5.5V, meaning I'll have to add a small LDO since my Vsup is 12V. – Alex Er Sep 03 '19 at 07:09
-
a really ultra low power LDO is needed. if not, leakage in LDO will be far more than the current consumption of these devices which are in sub micro amps range – User323693 Sep 03 '19 at 07:45
-
I know, that's why I'm looking for a 12V module. I could use a MAX1614 but it's basically a fancy FET driver. – Alex Er Sep 03 '19 at 10:12
0
You need a couple of things:
- standby voltage source
- standby controller
The standby voltage source can sometimes come for free if you have a DCDC converter in your system: pick off that regulator to run your controller.
As for the controller itself, a small micro like ATTiny or PIC can do this.
But there is another way. Arrange your power control so that the pushbutton holds on the power. Meanwhile, your host system controller also reads the button as well once it's powered on. In this way you don't need a standby controller at all. This, by the way, is exactly how a phone power button works.
This Q seems relevant: Latching Soft ON/OFF Button
hacktastical
- 53,912
- 2
- 49
- 152


