For \$150\mathrm{MHz}\$ bandwidth, you need an input \$\tau\$ of \$1\text{ns}\$. Thus \$1\mathrm{k}\Omega\$ and \$1\mathrm{pF}\$ suffice.
With \$1\mathrm{k}\Omega\$ \$R_\text{noise}\$, producing \$4 \mathrm{nV/\sqrt{Hz}}\$, the integrated input noise from the resistor is
$$
\begin{split}
\sqrt{\frac{ \pi \cdot 150\mathrm{MHz}}{2}} \cdot 4\mathrm{nV_{RMS}} &= \sqrt{220 \mathrm{MHz}} \cdot 4\mathrm{nV_{RMS}}\\
&= 15,000 \cdot 4\mathrm{nV_{RMS}} = 60 \mathrm{\mu V_{RMS}}
\end{split}
$$
broadband, any amplification.
A gain of \$1,000\times\$ (using cascode CommonEmitter amplifier, cascaded for low \$C_{in}\$) produces \$60\mathrm{mV_{RMS}}\$, or about \$400 \mathrm{mV_{pp}}\$ at \$1\mathrm{PPM}\$ level (\$6.2 \sigma\$ or RMS).
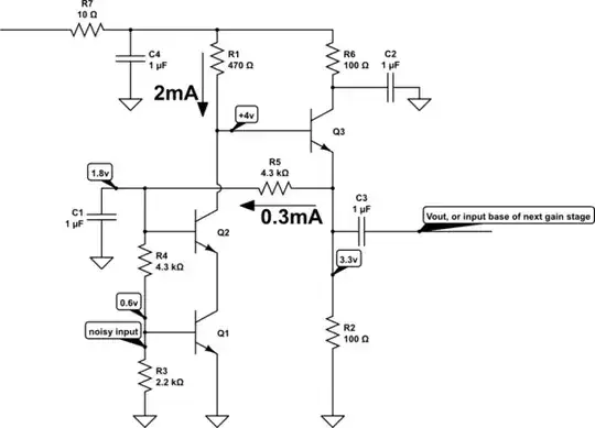
Is that adequate? to get gain of \$1,000\times\$ in one bipolar stage, you need at least \$26\mathrm{V}\$ power supply for resistive load. Give you need \$0.5 \mathrm{ns}\$ collector-node \$RC\$ to have hope of achieving \$150\mathrm{MHz}\$ bandwidth, you should plan on at least 2 stages, gain of \$30\times\$ in each stage. And you can do this with \$V_{DD}=5 \mathrm{V}\$.
You will need to find bipolars with \$C_{ob}\$ of \$\mathrm{0.5pF}\$, at \$I_C=2\mathrm{mA}\$ and \$V_{CE}=2\mathrm{V}\$.
If you use 2N3904, with about \$C_{ob}=10\mathrm{pF}\$, expect about \$\mathrm{10MHz}\$ noise bandwidth.

simulate this circuit – Schematic created using CircuitLab