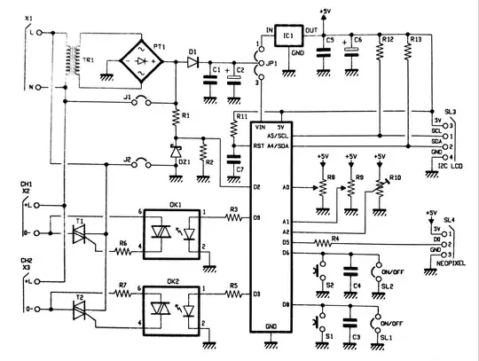
I was reading an article in a magazine in which the following sentence is written about a circuit that generates a certain waveform on a load R (in which one of its terminals is connected to the earth - not the circuital GND - ):
"Never connect a normal oscilloscope probe to the ends of the load. In fact, the oscilloscope's GND terminal is connected directly to the earth conductor and therefore you could make a direct short circuit between the circuit phase and the earth, with relative risks of explosion, electrocution or fire. You need to use a differential probe."
Can you explain me this on detail? I do not follow this reasoning. Why should the phase "touch" the earth voltage?
To clarify the problem, here there is a picture of the schematic (the load is connected to CH1 or CH2, while the input AC 230V enters x1):
