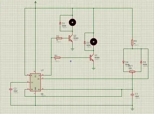
i am currently doing a PWM circuit using NE555 to drive my DC motors rated at 24V and 12.5A under load(3A during no load), connected to my mini electric solar car im doing as a project. I have got myself a TIP3055 and used it for my circuit, during no load(motor shaft spinning freely) it works fine but when i attached the shaft of the motor to my tyres while me sitting on the car(loaded), it wont even run at 0 ohms pot and one of my TIP3055 got fried. Then i searched for MOSFETs and came across the IRFZ44N and was wondering if it was a good replacement. Additional Notes: a linear 12V voltage regulator is connected to the Vcc of my NE555(which i forgot to include in this diagram) while the motors are connected to my 24V batteries.I changed the 1k ohm resistor connected to the base of the BJT to a 220ohm to allow more current but still it doesnt work and ended up frying another one. My PWM will be running around 14kHz, the diodes i used are the 1N4004. So if anyone got any good MOSFET recommendations im all ears or will the IRFZ44N suffice?, thanks :) 
Asked
Active
Viewed 511 times
0
Akibara
- 1
-
Get motor DC R spec or measure it and choose FET's with Ron <2% of this and probably rated at >5x Vbat/DCR amps – Tony Stewart EE75 Sep 30 '19 at 04:22
-
1Perhaps your gate drive circuit can also benefit from a fast turn off circuit described in this Q&A. I suspect that the output stage of the 555 cannot sink the gate charge sufficiently fast in order to turn off quickly your MOSFETs. – Daniele Tampieri Sep 30 '19 at 07:37
1 Answers
1
The IRFZ44N has RDSON of up to ~0.0175Ω at a junction temperature of 25°C, rising to ~0.030Ω at 125°C. At 12.5A it would dissipate ~4.7W at 125°C. So it could do it, but needs a heatsink rated at 20°C/W or less (calculated here). Voltage drop at 12.5A will be ~12.5*0.03 = 0.42V, which is probably acceptable.
The 1N4004 is a mains frequency silicon rectifier diode rated for 1A max. At 50% PWM the diode would be passing half the average motor current and the same current as the supply, so its 1A current rating will probably not be sufficient. For lower loss and faster switching at you should use a Schottky diode such as the 1N5822.
Bruce Abbott
- 56,322
- 1
- 48
- 93
-
alright thanks for the reply :), i will look into a better heatsink as i plan to have it run somewhat continuously. what are your thoughts about using a zener diode to replace my 1N4004?. also i dont understand much about the voltage drop at the junction,is lower better or what?,sorry kinda new to this – Akibara Sep 30 '19 at 06:18
-
A zener isn’t a good choice here, you want something fast and with a low forward drop, so Schottky is a good option. – Frog Mar 28 '21 at 19:09