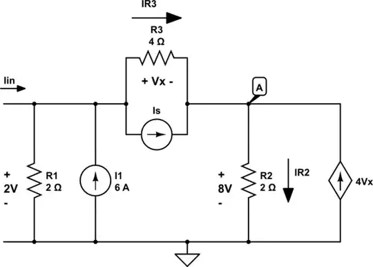
I was practicing for the exam suddenly I found this question the professor solved, but I think whether he or I made a mistake.
Part (III) in the image. His calculation is on the image he added the two current claiming that it is I of the source which is not true for me. What I have done is adding them together subtracting the value of the current moving in the resistor with Vx getting 26.5 but I realized that the voltage across the resistor with 4ohms is (-)....(+) So the current moving also to the node which is no true due to KCL.
Believe me it's not a homework but I'm solving this problem for practicing that is why I want to understand.

