0

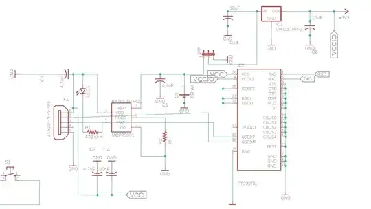
I am designing a device that operates on Li-io battery back. I want to be able to charge the battery while its plugged into a computer usb and at the same time do uart comms with the pc. The issue with FT232 is that the output current from the 3.3v output is limited to 50mA. I require larger enter image description here than that around 500mA to run other tasks run by the microcontroller. The VCC of the FT232 has to have a voltage 4.2V, thus this cannot be run by the battery as its voltage will drop after some drainage. My question is, how do I run the ft232 directly from the usb bus, and also be able to obtain current level higher than what the ft232 3.3v outputs?..I am attaching a schematic what I have done so far...

Assuming this is correct, this will still result in unintentional switching on of the FT232 when the device is operated via battery through current from the TX/RX pins, as mentioned in another question. kindly help thanks.

khan kaka
  • 5
  • 1
  • Just out of curiosity, how do you deal with a schematic this messy? Why are there wires going through parts, overlapping with an unrelated pin in one place, and awkwardly going at a weird angle too; random junction dots where those aren't necessary also; ground symbols at all possible angles. I'd gently advise you to clean this mess up first, for your own good. – Richard the Spacecat Oct 30 '19 at 10:31
  • Li-io battery back?? – Andy aka Oct 30 '19 at 10:31
  • 1
    It is not related to the question, but please take a look at https://electronics.stackexchange.com/questions/28251/rules-and-guidelines-for-drawing-good-schematics . Your schematic is a bit messy, and a little clean can be good. – PierreOlivier Oct 30 '19 at 10:32

1 Answers1

3

Power the FT232 from USB (it's of no use when USB is not connected anyway). Power the battery charger directly from USB too, not through FT232.

You can also power the rest of the system directly from USB (through an extra regulator) if you add some power path switching to avoid short-circuiting USB and the battery when both have power. This has the advantage of not drawing current from the battery while also charging, as that can confuse the charger somewhat (although the charger will still work). There are ICs that conveniently solve this by charging the battery and selecting where to power the system from.

Optional: To fully comply with the USB specifications, you should not draw more than 100 mA without first negotiating this with the host. (In this case, configuring FT232 to do the negotiation for you and outputting on a pin when it's ok to draw more current.) USB also specifies that the load should draw very little current when the USB bus (= the host) goes into suspend mode, i.e. a laptop is put into power-save.

Devices commonly ignore these additional requirements but I mention them just so you know.

EDIT: The easiest "power path switching" to select between USB and battery power is two diodes, one from each power source. The source with highest voltage will power the system. Use schottky diodes to minimize the voltage drop, for example a double component like TBAT54C,LM. This will cost you around 0.4 V, which reduces the useful capacity of the battery somewhat. More competent solutions use transistors to enable a low-resistance path from only the active power source -- or again, a battery management IC with built-in power path selection.

EDIT 2: TBAT54C,LM is not a good choice as you stated system current draws 500 mA and this is above the rated limit of TBAT54C,LM.

Anders Petersson
  • 1,131
  • 6
  • 10
  • Many thanks @Anders Petersson. I will look into the IC option. Apologies for the messy circuit, will be clearer next time. – khan kaka Oct 30 '19 at 12:03
  • One example of a competent charger IC with high current support and "dynamic power path" is BQ24072RGTT.(If you got all the input you need, it's helpful to the community if you mark that your accept the answer.) – Anders Petersson Oct 30 '19 at 13:20