i have a 48V output. I want to connect a load switch to it so if i put a 3.3V signal to the load switch. the load on the 48V line will be 3A. I don't know how to do this correctly.
Asked
Active
Viewed 113 times
0
-
1You forgot to mention what the load value is. Also, can you link to the load switch you are considering. – Andy aka Nov 13 '19 at 12:21
-
1Hi soepblik - Welcome to EE SE. You will have to show a lot more of what you have and what you have tried. A schematic would be a good start. You cannot expect to pop up here and see a design be done for you. – Michael Karas Nov 13 '19 at 12:22
1 Answers
1
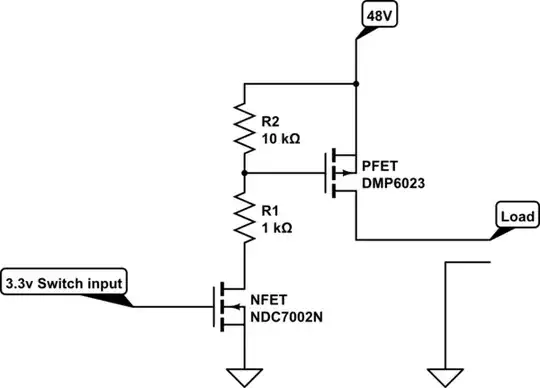
Taking a lot of liberties here but maybe something like this is what you are looking for. If nothing else, it's a good starting point to learn about high side switching.

simulate this circuit – Schematic created using CircuitLab
Aaron
- 7,672
- 17
- 32
-
thanks for the reply! i can't share the circuit because i don't have a membership on circuitlab. I try to understand your circuit and i have a clear image how it works. also i want to put a load of 16/17 ohms on it to create a 2.8-3.0A load. But the next question is. how did you select the nmos and pmos? – soepblik Nov 13 '19 at 23:54
-
I think I understand now. You just look at the VDS and the IDS? VDS<-48 and IDS>3.0A for the PMOS. For the NMOS VDS>48V and IDS> 48/11000 is about 4mA. So I can also take the 2N7002 for example. Is this all right what I am saying now? – soepblik Nov 14 '19 at 00:41
-
one more question. Why you can't connect the 48V to the NFET drain and on the source side you put the load and ground. When putting 3.3 on the gate you also create a load on the 48V right? – soepblik Nov 14 '19 at 00:45
-
"Why you can't connect the 48V to the NFET drain..." Depending on your load you can. Using an NFET is not high side switching, it is disconnecting the load from ground. – Aaron Nov 14 '19 at 02:11
-
The FETs were picked to handle the voltage and current you specified in the question. No, the 3.3v input to the gate does not affect the 48V directly. It is isolated by the NFet and only turns the NFet on, (or off when removed). – Aaron Nov 14 '19 at 02:13
-
-
+1 for keeping the answer simple, as the OP does not seem to have much experience in practical applications. – Nov 18 '19 at 23:14