0

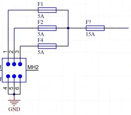
A colleague of mine created the following circuit with the 3x 5A fuses for protecting the power connector pins from oxidizing and melting the connector plastic (we had some cases, when the connector melted a bit, probably because of moving contacts/vibration etc.). enter image description here

The connector is specified for 8A/pin, we need max. 15A worst case. I suggested him to put in the 15A fuse because of this. I am still unsure, is this protection safe?

G. B.
  • 484
  • 2
  • 7
  • How will the fuses keep the connector from melting? (btw the pins probably don't melt, because they're metal, but the plastic bits of the connector may melt and the pins might have arcing damage) – user253751 Nov 18 '19 at 16:16
  • Thanks, corrected the wording. What we think happens: if one side of the connector is not contacting well, the other sides see more current. If it is critical, one of the fuses will blow, starting a chain reaction and blowing the other fuses. The melted connector looked similar to this: http://folgerforum.com/t/melted-terminal-connector-for-heated-bed/1261 – G. B. Nov 18 '19 at 17:28
  • How do you think the 15A fuse will help? – user253751 Nov 18 '19 at 17:31
  • The 15A fuse is there to protect the circuit not the connector. According to the link in the question, one can not replace a 15A fuse with 3x5A. – G. B. Nov 18 '19 at 18:05
  • Well, you can't replace a 15A fuse with 3x5A because the 3x5A will probably blow even when the current is less than 15A. It's because it blows too easily, not because it won't blow. – user253751 Nov 19 '19 at 11:50

1 Answers1

0

Putting fuses in parallel is OK if they are well matched and the holders have good contact. If not the worst that can happen is fuses blowing at lower than expected current.

In your circuit the 15A fuse doesn't add much because the three 5A fuses already can't pass more than 15A. If one of the paths (pin+fuse+holder) has significantly higher resistance it will cause more current to flow though the others and all the 5A fuses will blow. If they all have the same resistance then in overload condition either the 15A fuse or all the 5A fuses will blow, depending on which reacts quicker.

Since the connector is rated for 8A per pin I would use an 8A fuse on each pin, then a 15A fuse to protect other equipment. That way any one connector pin can go high resistance without blowing fuses, the pins are still protected, and in an overload the 15A fuse will probably blow before the three 8A fuses.

Bruce Abbott
  • 56,322
  • 1
  • 48
  • 93