I have a predominantly 3.3V system which occasionally needs to power on a 12V component. Most of the time the component will be off, so in order to preserve power I'd like to avoid idle voltage boosting.
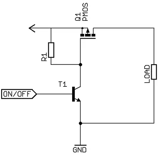
The first thing which comes to mind is using a MOSFET switch in series with the boost converter's V_in rail, and opening with 3.3V applied to it's gate. As far as I remember, one needs to take into account whether the load driven through the MOSFET is inductive or capacitive, but I'm not sure what kind of load should I consider the boosting circuit to be...
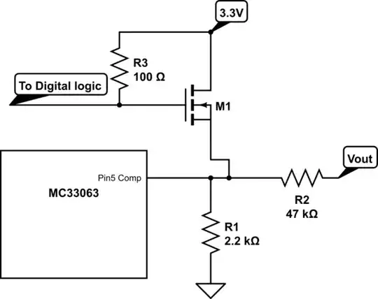
The boost regulator circuit I'd use is one based on the example design in the MC33063 datasheet:
Is there any precautions I should take when I use the MOSFET as a switch in this situation? If this is the wrong way to do it, how can I best enable/disable the boosting circuit with a 3.3V control signal?


