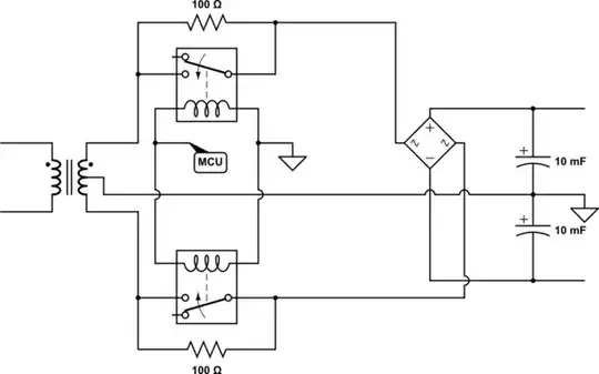
This might look like a good idea, but the EMI might be an issue and if the secondary cap fails, the relay will oscillate.
EMI is created by the Relay contacts (V=LdI/dt) at some voltage with series transformer inductance and load capacitance can also create very high voltage spikes.
There is no evidence or spec that defines that the transformer "caused" this surge. In fact it is more likely that the 10mF Caps caused the surge. If they had a low ESR of 10 mOhm then you can expect a secondary surge of Vout/0.01 ohms.
An PTC NTC / aka ICL can reduce the range of peak current, is also a smart choice operating at 85'C.
Look for ICL specs rated for your load cap of 10mF.
By the way Transformers only cause surge currents in large units with Remanence during a power interruption and re-closure out-of-phase. This causes the peak flux to add to the stored flux then exceed saturation levels. Then XL(f)+DCR impedance drops due to significantly reduced Inductance. Large MVA large cores may hum loudly until stabilized. In this example the only surge is the low ESR caps causing rapid charge currents Vout/ESR that exponentially decay to the load current. This is based on the peak pulse currents because the % ripple voltage also describes the current % duty cycle.
Therefore this can be a bad solution for EMI if not done carefully or a good solution for an Audio power Amp (if done right) as done in my old Technics 100W Rx with a 5 second timer. The caps lasted 20 years,, which I considered OK, then I replaced all the e-caps on 1st sign of problems.
Typically a series Power R, bulk choke L and preload R were used. But this is ancient technology.
Here simulated with low DCR ideal source (secondary)

here with improvements
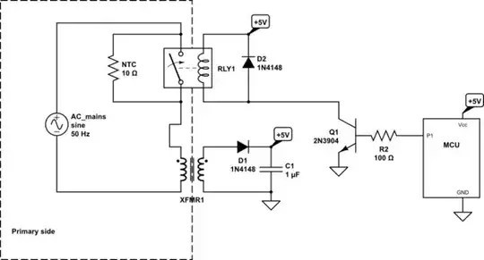
The more serious problem or annoyance is when the 10 mF wears out, the relay will be a loud buzzer and burn out in minutes as the ripple turns it on and off. So I added a diode and cap to prevent that.


