There is no such thing as a perfect current source (or a perfect voltage source, for that matter), but things like batteries are closer to a voltage source than a current source.
There are a few devices that are more like a current source over some range of operation, such as a PV cell when loaded or some types of nuclear battery.
Usually in real circuits, voltage sources are some energy source like a battery or AC voltage connected to some parts that result in a fairly constant voltage over some range of current draw.
Similarly, current sources are usually some energy source connected to a circuit that produces a fairly constant current over some range of output voltage.
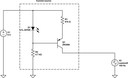
Here is a simple example of a (far from ideal) current source:

simulate this circuit – Schematic created using CircuitLab
As you can see from the simulation below, the approximately 1mA current is fairly constant for output voltages from 0V to 8V, above which it decreases quite rapidly. In actuality it will work fine for output voltages well below 0V as well.
