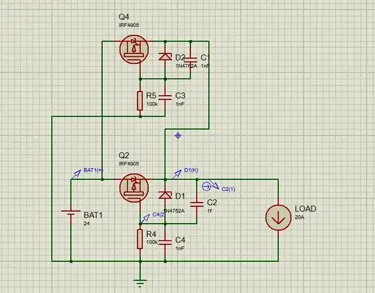
i've a reverse polarity protection , i want to check inrush current simulation , but i don't know how .
i read this , but i tried but doesnt work
How to plot voltage vs current graph on Proteus Software?
update :
i have removed resistor caps , put resistor load , and that what i got for simulation :
update 2 :
i have made sweep analysis : increase battery voltage from 0 to 48 , and monitor it with monitoring resistor voltage
is that simulation right ?



