0

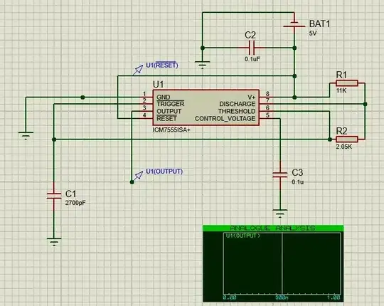
I am trying to simulate ICM7555 timer on proteus schematics. However, after following the datasheet for Astable operation, I don't see any results on the analog analyzer. Can anyone tell me what I am doing wrong?

PS - new to electrical engineering

enter image description here

enter image description here

also, I think that the problem can be in the simulation of proteus since it was saying before that simulation model is missing. I downloaded this footprint recently from the internet.

suu
  • 15
  • 4
  • hey suu, welcome here. I'm almost certain that a 555-style IC is not what you'd want as a beginner. Here's a link to a question with some answers explaining why (and what you can do instead): https://electronics.stackexchange.com/questions/486156/is-the-ne555-the-ic-i-need-and-if-not-what-do-i-replace-it-with – Marcus Müller Mar 27 '20 at 17:29
  • Especially this answer explains how you can make a timer with fewer components, or higher accuracy, or lower cost. – Marcus Müller Mar 27 '20 at 17:29
  • I see two disconnected pins. –  Mar 27 '20 at 17:31
  • thanks, @MarcusMüller, I will look into those solutions. My application is to create an led slider that turns one led on, one by one (multiple LEDs) and giving cool effect. Which solution would you suggest? – suu Mar 27 '20 at 20:40
  • this is exactly the use case for a microcontroller. That would be unnecessarily complicated with one or many 555. About 10 lines of code once you have your microcontroller set up – much easier. – Marcus Müller Mar 27 '20 at 21:58
  • I see, just that I want to make it as small as possible. Are there MCU which don't take that much space, since they usually need capacitors, crystals .etc – suu Mar 28 '20 at 05:47
  • hahaha, yeah, most microntrollers are much much smaller than a ICM7555 including external components. You'll also need fewer external components than when trying to solve this in analog. – Marcus Müller Mar 28 '20 at 13:09
  • Alright, thanks @MarcusMüller. One more thing, any idea how to add a simulation model to proteus? not finding much on the internet. – suu Mar 28 '20 at 13:28
  • well, you'd need an IBIS model of your microcontroller, but to be honest, that's a bit over the top for your application. – Marcus Müller Mar 28 '20 at 16:11

3 Answers3

2

Reset pin, pin 4 should be tied to V+

0

Pin 4 (reset) needs to be tied high, especially for a CMOS part. Pin 5 should have a bypass cap to reduce noise on the internal reference.

hacktastical
  • 53,912
  • 2
  • 49
  • 152
0

The reason this doesn't work is because there is no simulator model. You can see in the error log that none of the pins exist. You said you downloded this part recently from the internet. This is fine, but when downloading parts from the internet, it doesn't include the SPICE model.

If you want this to work, you have 2 options. You can either use one of the 555 models already built in to proteus, or you can edit this part so it will simulate. The question is why did you download this model when Proteus has 555 timers built in? The ICM7555 is pretty much idential to the LM555, NE555 and so on. They are the same part, but from different manufacturers, so there isn't any need to have the specific part number for simulation.

So, your 2 options are:

Option 1 - Use a different part that has the SPICE model for your simulations.

Option 2 - Edit this current part to make it simulate.

For option 2, it is a bit long winded, but you will need to right-click the part, and go to properties. Tick the box that says 'Attach hierarchy module' then click OK. You then right-click again and select 'Goto Child Sheet'. In here you can edit how the part works. So you just need to find a pre-existing 555 timer in the parts list and place it in there. You then go to the left hand menu and select the 'Device Terminals'. Now you simply place the inputs/outputs and attach them to the relevant pins and rename them to their names on the schematic part.

You can then exit the child sheet by right clicking anywhere and selecting 'Exit to Parent Sheet'.

As you can see, option 1 is much, much easier.

MCG
  • 11,923
  • 5
  • 35
  • 71
  • agreed, option 1 is better. I thought there could be some difference between 555 and 7555. – suu Apr 02 '20 at 11:02
  • @suu a look through the datasheet of the 7555 and comparing it to other variants is a good idea. Don't forget to 'vote up' the answer too if it helped. – MCG Apr 02 '20 at 13:00