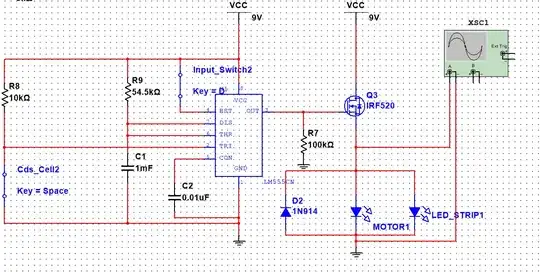
I am currently working on a design project. I am trying to get my 555-timer to turn on (1-minute) a motor and LED when activated and then turn back off after the 1-minute has passed. I am taking the output of the 55-timer to a IRF520 (power MOSFET) to serve as a amplifier. This will allow enough current for the motor and the LED. However, I am not getting the desired results.
-
21 min interval with a 555 is generally a bad idea – that 1 mF is huge, and hard to get with any accuracy better than +-20%! I'd recommend not using a 555 for this purpose. – Marcus Müller Apr 08 '20 at 18:06
-
1Does this answer your question? Is the NE555 the IC I need, and if not, what do I replace it with? – Marcus Müller Apr 08 '20 at 18:07
-
you want the one-shot timer thing. Hint: this is motor control, right? so you might want to later add features like soft start and stop? That would be easy if you simply replaced all your 555 circuitry with a microcontroller. – Marcus Müller Apr 08 '20 at 18:08
-
Tip: turn off the grid before taking screengrabs. It makes the text much easier to read. – Transistor Apr 08 '20 at 18:46
-
1I am using a 555 timer because we are limited by the components we can use. It is a junior level electronics lab so I can't use microcontrollers or any components not used in our lab. I will change the timer duration so that the capacitor isn't so large. However, Is this the correct schematic for what I am trying to accomplish? – CPK Apr 08 '20 at 19:25
-
You need to put move the load (motor and LEDs) to be between Vcc and the transistor and then connect the transistor's source directly to ground. The left switch should be momentary contact ( only shorts out for the short duration whilst you are pushing it). You could change R9 for a potentiometer so you can adjust the output high time. If TRI input is held low then the output will continually be high. – Apr 08 '20 at 19:36
-
Replace top switch with a 10k pull-up resistor and connect a momentary action switch between RST and ground. Then when you press the switch RST is pulled to ground to reset the timer's output. – Apr 08 '20 at 19:44
-
The LEDs should have dropper resistors in series with each one. – Apr 08 '20 at 19:54
-
The classic CD4060 does this with ease with tiny caps and a sync counter for 2^n divider options to any long cycle time. But always use the inverted output of a switch I.e. low side switching on Nch. – Tony Stewart EE75 Jul 05 '21 at 02:10
2 Answers
Your Mosfet is connected as a "follower" not as a switch that would have the load between the Mosfet drain and the positive supply, with the Mosfet source grounded.
Your follower has an output of about only 1V (didn't you measure it?) when the 555 output is high. With the Mosfet connected as a switch, the load gets almost the entire supply voltage.
- 4,348
- 6
- 10
Forget the 555, use a counter instead. Here's a project that does exactly that, as a complete design: https://www.electronics-lab.com/project/long-duration-timer/
Or use a microcontroller. ATTiny would be ideal for this - it has an internal oscillator so all you need is the switch to trigger it and the driver transistor for the relay (hint: use an N-FET and drive on the low side. It's easier.)
Or if you follow Marcus' link, a non-555 approach to 555 problems written by some guy.
- 53,912
- 2
- 49
- 152
