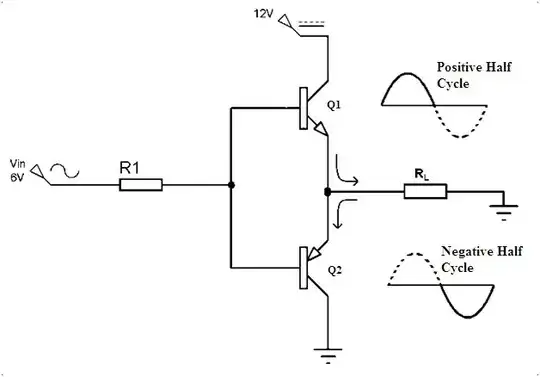
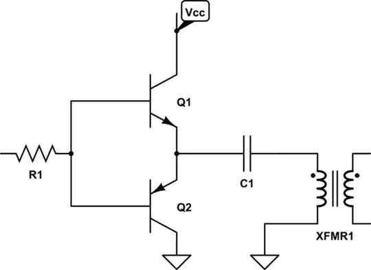
I've been working on a solid state tesla coil project.
I have a question about the driver circuit to drive pulse transformer.
If I input a modulated or interrupted waveform on the input of the transistor base pins, can this transistor arrangment drive the gate drive transformer properly?


