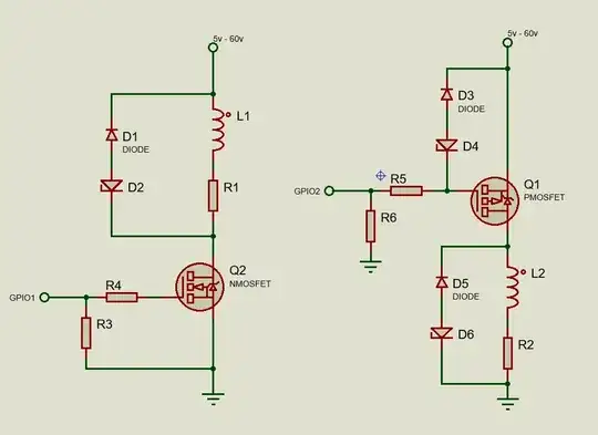
Hello I would like to design protection for my N and P channel MOSFETS against inductive load. According to this article, Their IC is best but it cannot hanndle my application so i have to use the next best which is to use a TVS setup as to only a free wheeling diode
I will be using the NMOS BUK9K134 and the PMOS FDS8935, My load will be 5v to 60v DC at maximum 2A (befor efuse trips), circuit is in this configuration:
First of all Is the configuration correct? I dont get why you need a clamp on the gate of the PMOS. Next is how do i select the values for diode and zener diode? what would their power rating be?
