You're guessing that a voltage dip when the motor turns on is causing premature cut-out.
If this is the case, there are several things that can be done. An ordinary permanent magnet DC motor (PMDC) motor will draw a very large current when turned on intitally, it's basically stalled at switch on.
One option is to power it from a soft-start DC-DC converter, so the motor voltage builds slowly and it has time to come up to operating speed, or from a current limited DC-DC converter which has a similar but not identical effect. A byproduct of the buck converter is that it will throw a lower current load on the switch than the motor is taking, when the motor voltage is low.
Another option is to slow down the operation of the cut-off circuit, so that it can ride out a brief dip in voltage. Split R2 into two halves, and connect the mid point to ground with a suitable capacitor.
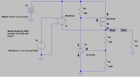
I note that you're using a TL431 rather than the TLV431 that the original circuit used. The current (typ/max) drawn on the reference pin is significantly different, 150 nA / 300 nA on the TLV version, versus 1.8 uA / 4 uA on the TL version. This means you need a significantly higher current through your reference divider R1/R2 for any accuracy. However, battery cuttoff is not the sort of thing that needs high accuracy.
Bonus Objective #1
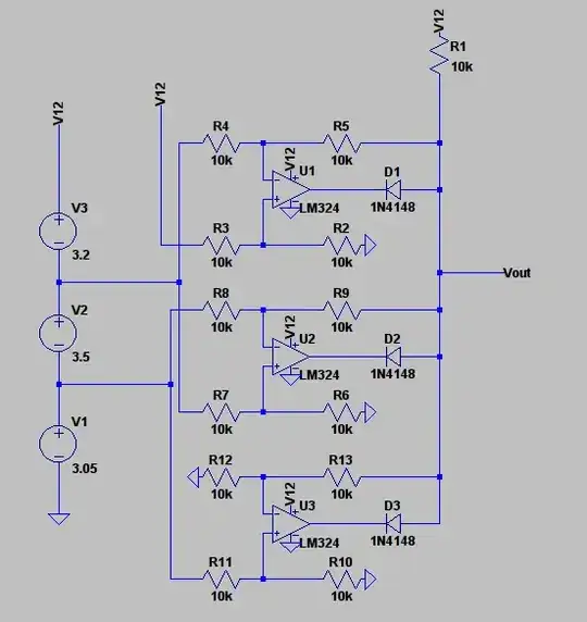
This is a simple analogue way to pick the lowest of several voltage differences. I designed it a while ago specifically to monitor the lowest cell voltage in a LiPo battery. It's now built and works just fine, in my case the output voltage drives a cheap DVM bought from fleaBay. It would be trivial to scale the output voltage into your TL431. Driven from your OUT terminal, it would only take power when the output is enabled.
This circuit uses the LM324 for simplicity, there are many other amplifiers that would work as well, many with lower bias currents that would allow larger sense resistors. Frankly, I've not designed the input resistors to a specification, just whacked in 10 k resistors. Note that this circuit draws more current from the higher cells than the lower ones, so extended use will unbalance the battery, hence the reason for at least considering the size of the input resistors. You could buffer the battery connections if you wanted to reduce the cell unbalance load by a few of orders of magnitude. Do the sums on your use case to see whether it's worth it, it wasn't for mine.
I've drawn the circuit to emphasise the 'differential amplifier' connection of the amplifiers, and to make it clear how to extend it to different numbers of cells. The operation should be fairly clear, the lowest output voltage wins and turns its diode on, all the other amplifiers output their maximum positive output.

To save you having having to tediously enter it, here's the LTSpice .asc file, LM324 embedded, so it's ready to simulate.
Version 4
SHEET 1 1288 1700
WIRE -96 -144 -128 -144
WIRE 16 -144 -16 -144
WIRE 112 -144 16 -144
WIRE 320 -144 320 -256
WIRE 320 -144 192 -144
WIRE 16 -80 16 -144
WIRE 32 -80 16 -80
WIRE 208 -64 96 -64
WIRE 320 -64 320 -144
WIRE 320 -64 272 -64
WIRE 32 -48 16 -48
WIRE -336 -32 -336 -176
WIRE -160 32 -160 -208
WIRE -96 32 -160 32
WIRE 16 32 16 -48
WIRE 16 32 -16 32
WIRE 112 32 16 32
WIRE 320 80 320 -64
WIRE 432 80 320 80
WIRE -336 96 -336 48
WIRE -128 96 -128 -144
WIRE -128 96 -336 96
WIRE -336 144 -336 96
WIRE -96 144 -144 144
WIRE 16 144 -16 144
WIRE 112 144 16 144
WIRE 320 144 320 80
WIRE 320 144 192 144
WIRE 16 208 16 144
WIRE 32 208 16 208
WIRE 208 224 96 224
WIRE 320 224 320 144
WIRE 320 224 272 224
WIRE 32 240 16 240
WIRE -336 272 -336 224
WIRE -144 272 -144 144
WIRE -144 272 -336 272
WIRE -128 320 -128 96
WIRE -96 320 -128 320
WIRE 16 320 16 240
WIRE 16 320 -16 320
WIRE 112 320 16 320
WIRE -336 336 -336 272
WIRE 16 432 -16 432
WIRE 112 432 16 432
WIRE 320 432 320 224
WIRE 320 432 192 432
WIRE -336 496 -336 416
WIRE 16 496 16 432
WIRE 32 496 16 496
WIRE 208 512 96 512
WIRE 320 512 320 432
WIRE 320 512 272 512
WIRE 32 528 16 528
WIRE -144 608 -144 272
WIRE -96 608 -144 608
WIRE 16 608 16 528
WIRE 16 608 -16 608
WIRE 112 608 16 608
FLAG -336 -176 V12
FLAG -336 496 0
FLAG 64 -96 V12
FLAG 64 -32 0
FLAG 192 32 0
FLAG 432 80 Vout
FLAG 320 -336 V12
FLAG 64 192 V12
FLAG 64 256 0
FLAG 192 320 0
FLAG 64 480 V12
FLAG 64 544 0
FLAG 192 608 0
FLAG -96 432 0
FLAG -160 -208 V12
SYMBOL Opamps\\opamp2 64 -128 R0
SYMATTR InstName U1
SYMATTR Value LM324
SYMBOL voltage -336 320 R0
WINDOW 123 0 0 Left 2
WINDOW 39 0 0 Left 2
SYMATTR InstName V1
SYMATTR Value 3.05
SYMBOL voltage -336 128 R0
WINDOW 123 0 0 Left 2
WINDOW 39 0 0 Left 2
SYMATTR InstName V2
SYMATTR Value 3.5
SYMBOL voltage -336 -48 R0
WINDOW 123 0 0 Left 2
WINDOW 39 0 0 Left 2
SYMATTR InstName V3
SYMATTR Value 3.2
SYMBOL diode 272 -80 R90
WINDOW 0 0 32 VBottom 2
WINDOW 3 32 32 VTop 2
SYMATTR InstName D1
SYMATTR Value 1N4148
SYMBOL res 304 -352 R0
SYMATTR InstName R1
SYMATTR Value 10k
SYMBOL res 208 16 R90
WINDOW 0 0 56 VBottom 2
WINDOW 3 32 56 VTop 2
SYMATTR InstName R2
SYMATTR Value 10k
SYMBOL res 0 16 R90
WINDOW 0 0 56 VBottom 2
WINDOW 3 32 56 VTop 2
SYMATTR InstName R3
SYMATTR Value 10k
SYMBOL res -112 -128 R270
WINDOW 0 32 56 VTop 2
WINDOW 3 0 56 VBottom 2
SYMATTR InstName R4
SYMATTR Value 10k
SYMBOL res 96 -128 R270
WINDOW 0 32 56 VTop 2
WINDOW 3 0 56 VBottom 2
SYMATTR InstName R5
SYMATTR Value 10k
SYMBOL Opamps\\opamp2 64 160 R0
SYMATTR InstName U2
SYMATTR Value LM324
SYMBOL diode 272 208 R90
WINDOW 0 0 32 VBottom 2
WINDOW 3 32 32 VTop 2
SYMATTR InstName D2
SYMATTR Value 1N4148
SYMBOL res 208 304 R90
WINDOW 0 0 56 VBottom 2
WINDOW 3 32 56 VTop 2
SYMATTR InstName R6
SYMATTR Value 10k
SYMBOL res 0 304 R90
WINDOW 0 0 56 VBottom 2
WINDOW 3 32 56 VTop 2
SYMATTR InstName R7
SYMATTR Value 10k
SYMBOL res -112 160 R270
WINDOW 0 32 56 VTop 2
WINDOW 3 0 56 VBottom 2
SYMATTR InstName R8
SYMATTR Value 10k
SYMBOL res 96 160 R270
WINDOW 0 32 56 VTop 2
WINDOW 3 0 56 VBottom 2
SYMATTR InstName R9
SYMATTR Value 10k
SYMBOL Opamps\\opamp2 64 448 R0
SYMATTR InstName U3
SYMATTR Value LM324
SYMBOL diode 272 496 R90
WINDOW 0 0 32 VBottom 2
WINDOW 3 32 32 VTop 2
SYMATTR InstName D3
SYMATTR Value 1N4148
SYMBOL res 208 592 R90
WINDOW 0 0 56 VBottom 2
WINDOW 3 32 56 VTop 2
SYMATTR InstName R10
SYMATTR Value 10k
SYMBOL res 0 592 R90
WINDOW 0 0 56 VBottom 2
WINDOW 3 32 56 VTop 2
SYMATTR InstName R11
SYMATTR Value 10k
SYMBOL res -112 448 R270
WINDOW 0 32 56 VTop 2
WINDOW 3 0 56 VBottom 2
SYMATTR InstName R12
SYMATTR Value 10k
SYMBOL res 96 448 R270
WINDOW 0 32 56 VTop 2
WINDOW 3 0 56 VBottom 2
SYMATTR InstName R13
SYMATTR Value 10k
TEXT -1576 -88 Left 2 !* LM324 OPERATIONAL AMPLIFIER "MACROMODEL" SUBCIRCUIT\n* CREATED USING PARTS RELEASE 4.01 ON 09/08/89 AT 10:54\n* (REV N/A) SUPPLY VOLTAGE: 5V\n* CONNECTIONS: NON-INVERTING INPUT\n* | INVERTING INPUT\n* | | POSITIVE POWER SUPPLY\n* | | | NEGATIVE POWER SUPPLY\n* | | | | OUTPUT\n* | | | | |\n.SUBCKT LM324 1 2 3 4 5\n*\n C1 11 12 5.544E-12\n C2 6 7 20.00E-12\n DC 5 53 DX\n DE 54 5 DX\n DLP 90 91 DX\n DLN 92 90 DX\n DP 4 3 DX\n EGND 99 0 POLY(2) (3,0) (4,0) 0 .5 .5\n FB 7 99 POLY(5) VB VC VE VLP VLN 0 15.91E6 -20E6 20E6 20E6 -20E6\n GA 6 0 11 12 125.7E-6\n GCM 0 6 10 99 7.067E-9\n IEE 3 10 DC 10.04E-6\n HLIM 90 0 VLIM 1K\n Q1 11 2 13 QX\n Q2 12 1 14 QX\n R2 6 9 100.0E3\n RC1 4 11 7.957E3\n RC2 4 12 7.957E3\n RE1 13 10 2.773E3\n RE2 14 10 2.773E3\n REE 10 99 19.92E6\n RO1 8 5 50\n RO2 7 99 50\n RP 3 4 30.31E3\n VB 9 0 DC 0\n VC 3 53 DC 2.100\n VE 54 4 DC .6\n VLIM 7 8 DC 0\n VLP 91 0 DC 40\n VLN 0 92 DC 40\n.MODEL DX D(IS=800.0E-18)\n.MODEL QX PNP(IS=800.0E-18 BF=250)\n.ENDS
TEXT -1578 1136 Left 2 !.tran .1