3

This is based on the original question: How can I calculate a Joule thief.

Since the gain of common emitter voltage amplifier will depend widely on the dynamic frequency of the LC unit, either way it's not simple to calculate the output voltage precisely, I wants to know how could I regulate the output voltage to run my AVR.

ocrdu
  • 9,195
  • 22
  • 32
  • 42
Standard Sandun
  • 1,695
  • 2
  • 23
  • 38

1 Answers1

3

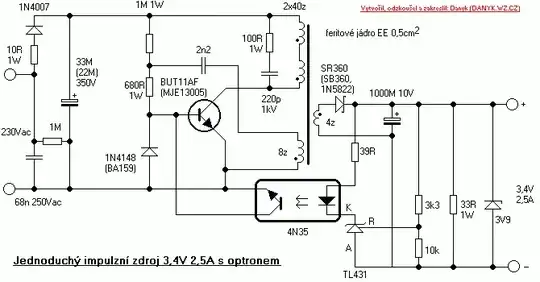
As I have seen Amstrong oscillator circuit configuration in mobil phone chargers, that could be used here too. Simply you could detect overvoltage through a opto-isolator and kill the oscillation and force transistor to cut off.

You only just need a feedback. Study these example. enter image description here

Original link to circuit,it's public on web

Please don't do modifications to this circuit , instead get the idea and do modifications to your joule theft design.

Hope this will fix your problem. [ Mobil Phone charger idea have been shamelessly used in everywhere now :P ]

Standard Sandun
  • 1,695
  • 2
  • 23
  • 38