1

Well In "Practical Electronics For Inventors" Book P.439 The Below Emitter follower circuit was introduced with the following explanation.

The actual sizes of R2 and R1 should be such that their parallel resistance is less than or equal to one-tenth the dc (quiescent) input resistance at the base (this prevents the voltage divider’s output voltage from lowering under loading conditions).

Well I know that Keeping their values small will keep that Voltage Divider Output from lowering under the current draw of the load as stated. But what I don't understand is That I see the two Resistors in Series Not parallel as mentioned I.e. Shouldn't I consider their Series resistance to be 1/10 or 1/100 or what ever as a rule of thumb and not their parallel equivalent? Same thing with Rin in case of ac signal Why the total Rin in ac is the parallel resistance of the three Resistors. ( The Top left of the picture )

And one more thing is that The C2 Is supposed to get Back the gain lost from the Re We added to Control The fluctuation effect of the emitter re. ( As I understand ). well this will not effect our bias current but It will just make our gain for ac signal depend on re again so What is the difference it made or what is it I am missing here ?

enter image description here

Mahmoud Salah
  • 488
  • 4
  • 17
  • Because we want a "stiff" voltage divider. https://electronics.stackexchange.com/questions/451441/transistor-design-with-beta-variation/451448#451448 – G36 Sep 06 '20 at 19:58
  • In the Emitter follower C2 capacitor is just an AC coupling capacitor (together with C1). Thus only AC current will flow through RL resistor. – G36 Sep 06 '20 at 20:01
  • Why R1 and R2 are in parallel for a AC signal see this https://electronics.stackexchange.com/questions/391776/mosfet-common-source-amplifier-output-impedance-calculation/391785#391785 – G36 Sep 06 '20 at 20:05
  • 1
    Or we can see R1 and R2 in parallel due to the Thevenin's equivalent circuit (DC condition ) https://electronics.stackexchange.com/questions/471906/calculation-of-base-current-and-what-decides-the-current-through-collector-emitt/471923#471923 – G36 Sep 06 '20 at 20:09
  • @G36 first thanks for the R1 , R2 parallel Dc condition Don't know How I missed that. Any way the C2 will also cancel the effect of the RE which will make the AC signal get affected by the emitter internal resistance again which is ( 0.026/Ie ) according to the book This re is dependent on Temperature and from what I understand it's why we added the RE in the first place – Mahmoud Salah Sep 06 '20 at 20:18
  • 1
    No, not in CC amplifier (emitter follower), you must wrongly understand the book. C2 will cancel the effect of the RE but in Common Emitter Amplifier. How? Well simply by shorting RE resistance to GND for AC signal (Xc << RE), thus the AC gain of a CE amplifier is AV = gmRc = 38Ic*Rc = Rc/re. But that's not a good idea because now the CE stage voltage gain is not constant but it will change together with the Ic current changes in the rhythm of an input signal, thus the output signal will be distorted. – G36 Sep 06 '20 at 20:40

1 Answers1

3

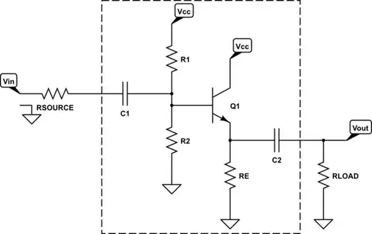
You have a large number of developing questions regarding the following emitter follower circuit:

schematic

simulate this circuit – Schematic created using CircuitLab

(I've added \$R_\text{SOURCE}\$ and moved \$R_\text{LOAD}\$ outside the dashed box.)

You have all kinds of questions:

  1. But what I don't understand is That I see the two Resistors in Series Not parallel as mentioned I.e. Shouldn't I consider their Series resistance to be 1/10 or 1/100 or what ever as a rule of thumb and not their parallel equivalent?
  2. Same thing with Rin in case of ac signal Why the total Rin in ac is the parallel resistance of the three Resistors.
  3. And one more thing is that The C2 Is supposed to get Back the gain lost from the Re We added to Control The fluctuation effect of the emitter re. ( As I understand ). well this will not effect our bias current but It will just make our gain for ac signal depend on re again so What is the difference it made or what is it I am missing here? (Any way the C2 will also cancel the effect of the RE which will make the AC signal get affected by the emitter internal resistance again which is ( 0.026/Ie ) according to the book This re is dependent on Temperature and from what I understand it's why we added the RE in the first place )

Those aren't single questions, to begin. So there are really a lot more than three questions, above. But I also cannot really answer all of them, directly. Some require context. Some are just misguided and require breaking you of the ideas and then some context.

Let's start:

Question 1

But what I don't understand is That I see the two Resistors in Series Not parallel as mentioned I.e. Shouldn't I consider their Series resistance to be 1/10 or 1/100 or what ever as a rule of thumb and not their parallel equivalent?

This is really the following questions:

  • There's a "rule" you refer to about \$\frac1{10} \small{\text{th}}\$ or \$\frac1{100} \small{\text{th}}\$. I think is is about the current through the resistor divider at the base, with respect to the expected quiescent collector current. This is a whole subject by itself.
  • There's a implied question about treating \$R_1\$ as in-parallel with \$R_2\$ vs being treated in series. This is probably more a question about how the input impedance is calculated than anything else. Because, if for biasing, you can treat \$R_1\$ and \$R_2\$, in series. It's only for input loading calculations that you have to consider them, in parallel.

But the latter one above is about the same as Question 2. So it will be treated there. I'll address the first part, above, here.

First off, let's dispose of the "\$\frac1{10} \small{\text{th}}\$ rule." The basic idea here (and it's just meant to be easy to remember and was never meant to be some rule handed down by divine providence) is that if the amplifier's quiescent point (implies, with BJTs, the "default set point" of the collector current when there is no applied signal) is \$I_{\text{C}_\text{Q}}\$, then the base current will be \$I_{\text{B}_\text{Q}}=\frac{I_{\text{C}_\text{Q}}}{\beta_\text{Q}}\$.

In a perfect world, the base current of the BJT would be nil and you could easily just make a resistor divider that yields any base voltage you wanted, completely ignoring the base current of the BJT or any of its variances when a signal is eventually applied. But it's not a perfect world. So, in living with reality, you may want the resistor divider to be mostly unaffected by the base current of the BJT.

Mostly unaffected means that when the base current of the BJT is accounted for, it doesn't move the base voltage determined by the resistor divider more than a small amount. Note that I'm still being vague?? That's because this is all a matter of judgment and as I said before this isn't divine providence.

Some folks (and you are allowed to be different, just not too different) have decided that if the divider's current (from \$V_\text{CC}\$ to ground in the above circuit, through \$R_1\$ and \$R_2\$ taken in-series between those rails) is about 10 times larger than the quiescent base current of the BJT, then this is sufficiently good to meet the mostly unaffected goal. If you make the divider stiffer, by say making the divider's current 100 times larger than the quiescent base current of the BJT, then that will certainly work okay. The divider will be almost totally unaffected by the base current, now. But it is unnecessarily excessive. In only the rarest of cases would you want anything that stiff. It's just wasteful.

The basic idea here is that if the divider's current is about 10-fold more than the base current, then the base current will only affect the divider's voltage by about 10%. And most folks figure that 90% is good enough for horse-shoes, so to speak. If you are within 90%, you call it good.

There are a lot of reasons for that -- variations of BJTs, one to another; ambient temperature variations; etc, etc, etc. In other words, if you spend too much time laying out excessive precision with design-step-A, you will inevitably find that reality-B has impinged on your pristine work and turned it into rubbish. So you may as well just give up on over-thinking it in the first place. Hence, "within 10%" is considered "good enough."

So, where does the "\$\frac1{10} \small{\text{th}}\$ rule" come from? (I'm assuming by now you know that it applies to the base resistor divider's current.) Most BJTs have, in active mode, \$\beta\ge 100\$. It's pretty much a sure thing for small signal BJTs, anyway. Some of high-current devices will be more like \$\beta\ge 50\$. But as a broad rule, you can usually expect \$\beta\ge 100\$. So the base current will be \$\frac1{100} \small{\text{th}}\$ as much. But we want the resistor divider at the base to be at least 10-fold more. So, multiply 10 by \$\frac1{100}\$ and you get the "\$\frac1{10} \small{\text{th}}\$ rule."

And it's not a rule. You are still required to think about it. But at least you now have the fuller story.

Question 2

Same thing with Rin in case of ac signal Why the total Rin in ac is the parallel resistance of the three Resistors.

Note that a voltage source has an effective impedance of zero Ohms. So when the source is attempting to move the BJT's base around, it has to slug it around by changing the voltage divider's quiescent set point voltage (to which the BJT's base is attached.) This means hauling around \$R_1\$ and \$R_2\$ to achieve it. As it turns out, the top end of \$R_1\$ is attached to a rock-solid voltage source. Similarly, the bottom end of \$R_2\$ is attached to an equally rock-solid voltage source, ground. Since the voltage source that holds up a difference across both resistors has zero Ohms impedance itself, it's *as if the top end of \$R_1\$ is tied to the bottom end of \$R_2\$. Can you see that?

Another way to look at it is that when the source tries to move the BJT's base around, it must drive both \$R_1\$ and also \$R_2\$ to do that.

Suppose \$R_2=0\:\Omega\$? In other words, suppose the base was tied directly to ground because we changed \$R_2\$ so that \$R_2=0\:\Omega\$. (Yeah, I know. That's crazy and the circuit wouldn't work right. But let's hold that thought for a moment.) If so, would the input source feel like it is driving \$R_1+R_2=R_1\$? Or would it feel like it was driving \$R_1\mid\mid R_2 = 0\:\Omega\$? Which do you think is more likely? I know which one I think. The input would feel like it was trying to haul ground around and it would fail, miserably. \$R_1\$ wouldn't even factor in.

There are lots of "Thevenin equivalent" and other kinds of mumbo jumbo I could add. But that's the basics of it. The parallel equivalent of \$R_1\$ and \$R_2\$ is one part of computing the input impedance.

At least one more remaining part is what the "base looks like" in addition to the resistor divider's impact. That part will be in parallel to \$R_2\$, which means it's just treated like a third resistance in parallel with the other two, and will be \$\beta+1\$ times the AC load seen at the emitter. In circuits like this, that can represent a significant detail to account for. In other circuits, not so much.

Question 3

And one more thing is that The C2 Is supposed to get Back the gain lost from the Re We added to Control The fluctuation effect of the emitter re. ( As I understand ). well this will not effect our bias current but It will just make our gain for ac signal depend on re again so What is the difference it made or what is it I am missing here?

\$C_2\$ just provides DC isolation for the load. But isolation here also means that \$C_2\$ charges up to an average voltage across it such that the load resistance will "see" both positive and negative voltages with respect to ground, despite the fact that the emitter of \$Q_1\$ is always a positive voltage. That's usually a desired goal for loads such as speakers, which have a lot of inductance and wouldn't appreciate a "mostly positive" voltage being applied to them.

That said, this is a terrible circuit for a speaker. The only way it works in any way approximating "well" is if \$R_\text{E}\$ is about 10% of the value of \$R_\text{LOAD}\$. (There's that 10% thing, again.) But this means that about 90% of the emitter current is mostly wasted on \$R_\text{E}\$ (and all of the associated power dissipation) and only 10% of it gets to \$R_\text{LOAD}\$. This is a terrible way to run an amplifier -- at least, that is, if the amplifier is to deliver any sensible power at all. If \$R_\text{LOAD}\$ is large enough (it never is), then this circuit might be okay for a quick hack. But it's not something you would seriously want to have unless you just don't have any time or parts for doing any better.

jonk
  • 77,876
  • 6
  • 77
  • 188
  • Many thanks For this Detailed answer first , Really it helped a lot. And when you said "Suppose R2 were tied directly to ground. (Yeah, I know. That's crazy and the circuit wouldn't work right. But let's hold that thought for a moment.) If so, would the input source feel like it is driving R1+R2=R1?........ R1 wouldn't even factor in."

    I assume You mean Suppose R1 was tied to ground as R2 is already grounded right ? And I didn't really get what you mean by R1 wouldn't even factor in.

    – Mahmoud Salah Sep 06 '20 at 22:47
  • 1
    @MahmoudSalah No. I wrote very badly, there. Let me fix that in the answer. Done. Please go ahead and re-read it, again. I think it should be clearer, now. – jonk Sep 06 '20 at 22:49
  • @jonk, the idea about how base current is 1/10th of current runs through R1, R2 is understandable, and I calculate R1 = R2 = 50k following this idea. But in the book, they say something like (R1 parralel R2) is 1/10 of the dc (quiescent) input resistance and R1 = R2 = 100k. Why is that? What is the dc (quiescent) input resistance? – Dat Oct 22 '21 at 07:08
  • @Dat I'm not sure what you are referring to when you write, "Why is that?" It may be what you refer to in the next sentence. But it may be about why the book a different R1 and R2 than you do. (Neither of which I'm saying I follow, just now -- it has been a long time since I read and thought about all this. So I'll need a refresher, I suppose.) – jonk Oct 22 '21 at 08:26
  • @jonk ok, I mean I understand well what you said about question 1, and I follow this idea and calculate R1 R2 myself but the result is different from the book. And "Why is that?" is for the book, why do they have (R1 parralel R2) is 1/10th of the dc (quiescent) input resistance? Why R1 parralel R2 ? I understand (R1 parralel R2) comes from Thevenin theorem but I only see it as a way to simplify the circuit, I don't see (R1 parralel R2) have a thing to do with current or with the dc (quiescent) input resistance. Beside: what is the dc (quiescent) input resistance? – Dat Oct 22 '21 at 09:26
  • @Dat The input resistance is typically what a small signal source "sees" when looking into the schematic (from outside of it.) It's how the circuit "loads" the source. That's a dynamic value, though, and will also include a linearization of the base-emitter junction in some form. There is also a DC quiescent operating point. But so far as I'm aware, there isn't a phrase "DC quiescent input resistance." There may be and I'm just not aware of it. Or it may be a phrase that means something for which I use a different phrase. Hard to say. So I guess I don't know the answer, or if there is one. – jonk Oct 22 '21 at 09:29
  • @Dat At DC, the input capacitor has infinite impedance. So your question is really baffling to me. Sorry about that. – jonk Oct 22 '21 at 09:31
  • @jonk thank u for the "DC quiescent input resistance." explaination. But how to relate your idea (the current run through R1 and R2 in series is ten times larger than base current) with the book's idea ((R1 parralel R2) is 1/10th of the dc (quiescent) input resistance)? Two ideas give different results – Dat Oct 22 '21 at 09:39
  • @Dat If you assume that you want to place the BJT base's DC bias point at about $\frac{V_{\text{CC}}}2$ by setting $R_1=R_2$ then there's no difference -- what I'm saying is the same thing as what I'm reading you saying they say. Don't you see that? In my case, I say to set $\frac{V{\text{CC}}}{R_1+R_2}=\frac{I{\text{C}}}{10}$. Assuming $R=R_1=R_2$ then $\frac{V{\text{CC}}}{2R}=\frac{I{\text{C}}}{10}$ and $\therefore:R=5\frac{V{\text{CC}}}{I{_\text{C}}}$. As $R_1\mid\mid R_2=\frac12R$, for this unique case they and I are saying the same thing. – jonk Oct 22 '21 at 18:55
  • @Dat However, when this is no longer true -- when you may wish to set the DC bias point of the BJT base somewhere else -- then we are saying different things. Here, to respond to you I would need very, very much more text to write the details and why the book's choice fails while mine succeeds. If you want, I'd recommend that you set up a question for this and let me know. I'll write a response there. Otherwise, I'd need many more comments to make the point clear and I'm told this is not the place for that. (That said, it is hard to argue with a book. It cannot respond to my criticism.) – jonk Oct 22 '21 at 19:02
  • @Dat Alternately, you could just do some computations on your own and see where their idea takes you and where mine does and then compare the two using your own thinking process. It is not as though this is rocket science. – jonk Oct 22 '21 at 19:04
  • @jonk I do exactly like you: $R=5\frac{V_{\text{CC}}}{I{_\text{C}}} = 5\frac{10}{0.001}$ = 50k ohm. But the book's result is R1 = R2 =100k. – Dat Oct 23 '21 at 14:47
  • @Dat Okay. You have the book. I don't. So, I just don't have the full picture that you do. And your words didn't help me enough. That's not surprising. It just means there is a lack in our communication with each other. That's all. So, there is the small details involved in getting us on the same page, which I believe will achieve little except to get me to follow you better. Then there is the issue of explaining why the book is wrong (I suspect it is, but I no longer can say because for now I know that I do not understand your writing well enough yet.) – jonk Oct 23 '21 at 21:22
  • @jonk ok, I will set up another question about this – Dat Oct 24 '21 at 08:18
  • @jonk could you take a look at this – Dat Oct 25 '21 at 16:56