If the equation for a drain current in the saturation region (active region) looks like this:
$$I_D = K(V_{GS} - V_T)^2$$
Then the MOSFET transconductance is equal to:
$$g_m = \frac{dI_d}{dV_{GS}} = 2K(V_{GS} - V_T)$$
But if we substitute \$(V_{GS} - V_T) = \sqrt{\frac{I_D}{K}}\$ we will end with:
$$g_m = 2K\sqrt{\frac{I_D}{K}} = 2\sqrt{KI_D}$$
Now we can calculate the transconductance for your amplifier.
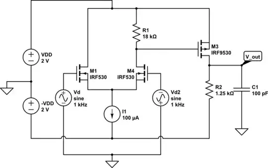
\$g_{m1} = g_{m2} =2\sqrt{1\text{m} [\frac{A}{V^2}]\times 50\mu A} = 447.2 \mu S \$
\$g_{m3} =2\sqrt{10\text{m} [\frac{A}{V^2}]\times 1.6\text{mA}} = 8 \text{mS}\$
Now the voltage gain. The \$M_3\$ voltage gain is:
$$A_{V3} = -g_{m3}R_2 = 8\text{mS} \times 1.25\text{k}\Omega = -10 V/V $$
And the voltage gain of a single-ended differential amplifier we can obtain using this small-signal equivalent circuit:

simulate this circuit – Schematic created using CircuitLab
$$V_O = -I_D * R_D = -g_{m2}*v_{gs2}*R_d$$
For this circuit \$v_{gs2} = -\frac{V_D}{2}\$ why?
Notice that becouse \$1/g_{m1} = 1/g_{m_2}\$ we have a voltage divider therefore.
KVL \$V_D = v_{gs1} + v_{sg2}\$ and notice that , \$v_{sg2} = - v_{gs2} \$)
$$\frac{V_O}{V_D} = \frac{g_{m2}*R_D}{2} = \frac{447.2\mu S * 18\text{k}\Omega}{2} = 4 V/V$$
So, the overall voltage gain is \$-10 * 4 = -40 V/V\$
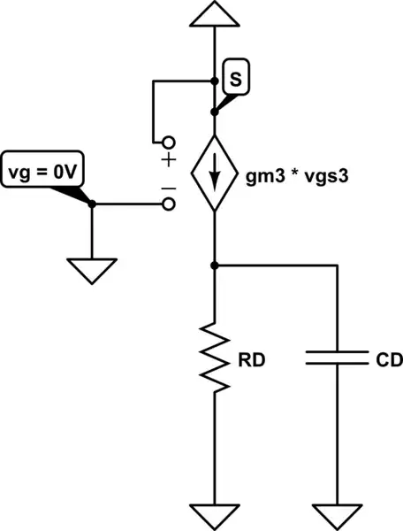
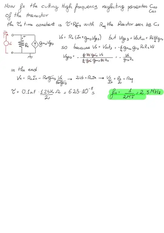
As for the capacitor effect on the circuit, we need to find the pole frequency. and because \$M_3\$ is working as a common source amplifier we have this equivalent circuit:

simulate this circuit
We can see that because the drain of a MOSFET in the saturation region has a property of a current source we see that the pole frequency is
$$F_H = \frac{1}{2\pi RC} \approx\frac{0.16}{R_DC_D}\approx\frac{0.16}{1.25\text{k}\Omega * 100\text{pF}} = 1.28\text{MHz}$$