1

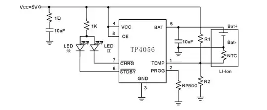
From the datasheet of the TP456 li-po charging chip, a 1R resistor is added in series to the 10uF capacitor. I am assuming the capacitor is for signal conditioning. But why is the 1R resistor added? I see this on some datasheets and it is omitted on others. TP4056 Reference design

T-RexMan
  • 45
  • 4
  • 1
    To dampen input overshoot when DC is first connected to the board. – user57037 Sep 15 '20 at 05:35
  • The answer to this question may be somewhat relevant (the part about input over-voltage). https://electronics.stackexchange.com/questions/463384/why-do-some-switching-regulator-require-tantalum-or-electrolytic-capacitors-inst/463385#463385 – user57037 Sep 15 '20 at 05:41

1 Answers1

3

When connection is made using long wires (more than a few cm) the inductance of the wiring becomes important to consider. There is significant inrush into a power supply when power is first connected and caps are uncharged, this high current pulse through the wiring inductance, coupled with a very good (low ESR, high Q) capacitor forms a series resonant tank that can produce some impressive voltages, perhaps even double the input voltage.

To avoid this, the tank needs to be damped - easy way to do it is use an electrolytic capacitor, or add some resistance to make the input look more like an electrolytic.

If you don't like this 1R + cap, you can add a second capacitor of the same value in parallel to the 1R + cap, which will work almost as well. Or use a ceramic cap and an electrolytic in parallel.

Sometimes even adding a polyfuse on the input can provide enough resistance to dampen this transient from ringing very high. It's also worth playing with a SPICE simulator to quickly check if the inrush from your intended power source will cause ringing above the TP4056 max input voltage.