Yes, the direct answer to the question is that for sure it is possible to build a transistor circuit that would trigger relay and use much less power than the relay for its own internal needs (and in total when relay is off).
A common emitter with the load in the collector circuit is not actually an "inverter" with respect to the collector current, as the current through the load increases when the base voltage / base current rises. I think you need two transistors to build the needed circuit, for instance:

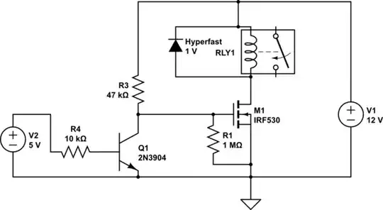
simulate this circuit – Schematic created using CircuitLab
In this solution, the first common emitter amplifier acts as true inverter (resembling the "not" element from very old times). It is open (I use the literature word "open" in the sense it is conducting) when the second voltage, V2, is present. Most of the power consumed is due current on resistor R1 and should be about 0.5 mA. It keeps the base potential of Q1 low enough so it does not open.
Another transistor acts as current amplifier to drive the relay. As soon as V2 "disappears" one or another way, Q2 closes (also in the sense stops conducting), the base potential of Q1 raises and the current through R1 starts flowing into the base of Q1. This should be about 0.5 mA and that much is enough for a 50 mA low voltage relay to trigger. Maybe 20 mA if it is a really bad transistor.
Hence we have a circuit that uses 0.5 mA on its own but can drive a 50 mA relay that draws two orders of magnitude more current. I have verified the behavior with the simulator:

Here in the middle of the chart the second voltage source V2 "wakes up", powering off the coil of the 50 mA relay. The total power consumption drops from about 50 mA (mostly for relay) to something that looks almost zero in the chart.
This explanation contains some simplifications: I do not talk about base-emitter voltage drop for transistors and the like, but for this particular circuit they should not have much impact.
How much it is "worth building", depends on the power situation. If you have 1 A power consumers, probably a 50 mA relay would not make a difference. But if it is something more towards 100 mA, this "always on" 50 mA relay starts looking funny. Likely even better efficiency is possible if to spend more time on the design.