I have an LED (don't know the part number unfortunately) that lights up red when its anode is tied to Vcc and its cathode to Gnd, and when the polarity is reversed, it lights up green (opposed to some common cathode LEDs that have multiple anodes, this one has only 2 "legs") The LED has a forward voltage of 1.8V, so I calculated a current limiting resistance of 330 ohm (about 10mA)
I'd like to make a transistor equivalent of this circuit:

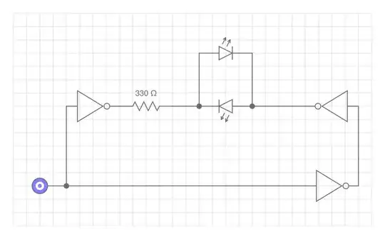
simulate this circuit – Schematic created using CircuitLab
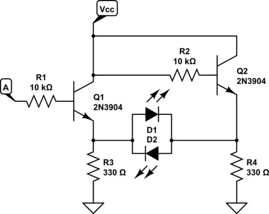
I came up with this circuit:

When A is tied to Gnd, the LED lights up green (as expected), but when I pull A high (at Vcc) the LED is not lit. I measured the emitter voltage at Q1, and it is about 3.3V. Same goes for Q2's emitter, but in both cases. I don't quite understand why the emitter voltage doesn't drop to 0V (I used this question's answer as inspiration). Am I missing some extra resistor somewhere? (or is this not the recommended way to switch polarities?)
Thanks in advance






